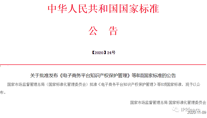
为深入细致贯彻全党、中华人民共和国国务院有关加强专利技术为保护的重大决策布署,更进一步加强B2C互联网平台专利技术为保护组织工作,北欧国家专利技术局同消费市场消费市场监管组织工作局组织机构协调,多职能部门协力参予制订了《B2C互联网平台专利技术为保护管理组织工作》北欧国家国际标准,国际标准于2020年11月9日核准正式发布,并于2021年6月1日起实行。
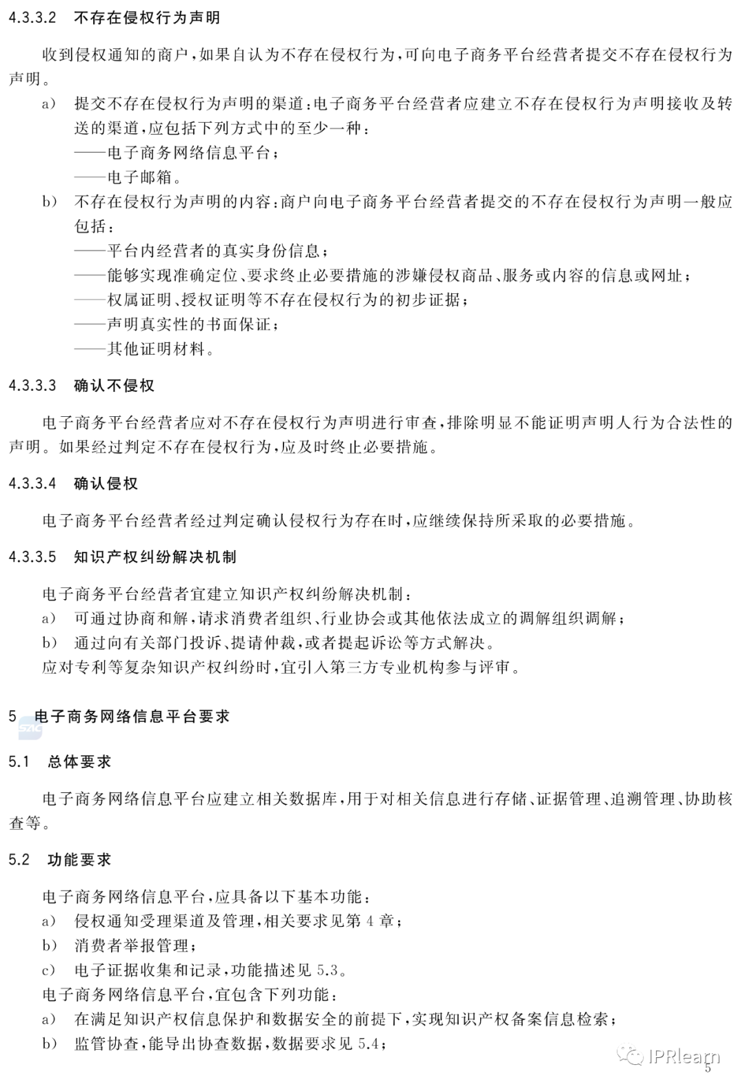
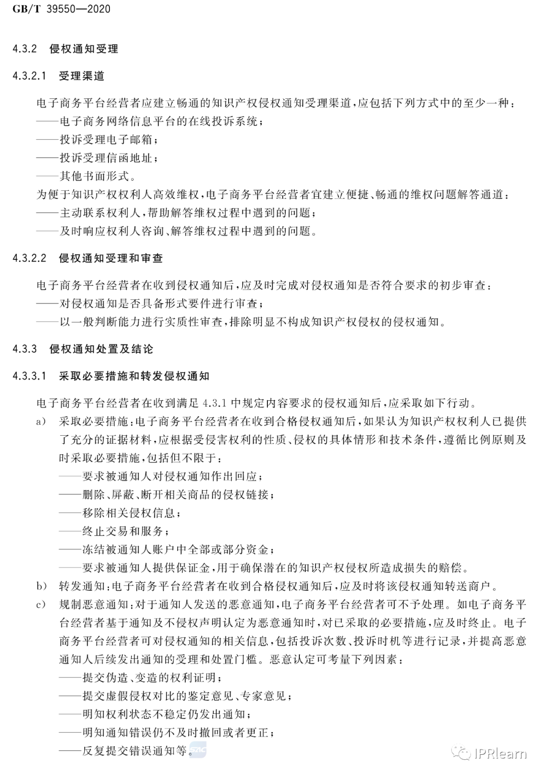
《B2C互联网平台专利技术为保护管理组织工作》北欧国家国际标准是在《B2C法》架构下科学研究逐步形成的北欧国家严格来说国际标准。该国际标准紧密结合了我省B2C应用领域产业发展前述,充份先进实战经验了B2C互联网平台专利技术为保护已近实战经验。国际标准从覆盖范围、规章文档、名词和表述、B2C互联网平台管理组织工作、B2C互联网重要信息互联网平台明确要求、组织机构专利技术管理组织工作、连续性试验等七各方面文本明确提出特别强调。国际标准的制订有助于鼓励B2C互联网平台有关多方加强专利技术为保护管理组织工作,提高多方专利技术为安全意识,加强B2C应用领域引进外资自然环境,展现出我省加强专利技术为保护的决意和潜能。
附国际标准概要:
如需要《B2C互联网平台专利技术为保护管理组织工作》北欧国家国际标准PDF概要版,请加微信索要:zhuanli14
注:本文由IPRlearn整理北欧国家专利技术局,北欧国家国际标准概要公开系统。
本互联网平台推送专利技术案例、热点,最新政策、专业文章,企业招聘等…
正式发布招聘重要信息或者文章
投稿:pxbliuy@126.com
你都花了 · 来阅读
点下和
再走吧~
