日前,国务院办公厅印发《关于全面推进金融业综合统计工作的意见》(以下简称《意见》)。
《意见》指出,金融业综合统计是国家金融基础设施现代化的重要组成部分。全面推进金融业综合统计是有效监测金融服务实体经济成效、提高服务效率的关键信息基础,是前瞻性防范化解系统性金融风险、维护金融稳定的迫切需要,是全面深化金融体制改革、建立现代金融体系的重要举措。要全面贯彻党的十九大精神,以习近平新时代中国特色社会主义思想为指导,认真落实党中央、国务院决策部署和中央经济工作会议、全国金融工作会议要求,加快建立覆盖所有金融机构、金融基础设施和金融活动的金融业综合统计体系。
《意见》提出,全面推进金融业综合统计工作要建立“统一标准、同步采集、集中校验、汇总共享”的工作机制,重点落实以下任务。一是建立交叉性金融产品统计,有效统计监测跨行业、跨市场、跨部门金融活动。二是建立系统重要性金融机构统计,全面掌握系统重要性金融机构对金融体系的影响程度,及时发现风险传导节点和重大风险隐患。三是建立金融控股公司等金融集团统计,支持内部关联交易判断和外部风险传染识别。四是编制金融业资产负债表,完善金融资金流量、存量统计,摸清金融业家底,强化宏观杠杆率监测基础。五是开展普惠金融、绿色金融等统计,反映金融体系对国民经济重点领域和薄弱环节的支持力度。六是建立并完善债券市场统计等金融基础设施统计,有效识别市场风险及其传染渠道。七是建立地方金融管理部门监管的地方金融组织统计,以及互联网金融统计,加强对风险防控薄弱环节的统计监测。上述任务与现行金融统计内容相互衔接,相互配合,实现金融统计全覆盖。
《意见》强调,各部门、各地区要立足大局,深化认识,加强组织领导,强化统筹协调,落实工作责任,强化关键支撑,齐心协力做好金融业综合统计工作。一是制定完善金融业综合统计基础标准,明确定义、分类和编码等规则。二是建设安全、先进、完备的国家金融基础数据库,强化大国金融数据治理手段。三是充分调动组织、资金、人员等多方资源,保障金融业综合统计建设。四是贯彻依法统计理念,建立高效信息共享机制。
文件原文
国务院办公厅关于全面推进金融业
综合统计工作的意见
国办发〔2018〕18号
各省、自治区、直辖市人民政府,国务院各部委、各直属机构:
为增强金融服务实体经济能力,健全货币政策和宏观审慎双支柱调控框架,完善金融监管体系,守住不发生系统性金融风险的底线,按照党中央、国务院关于统筹推进金融业综合统计工作的决策部署,经国务院同意,现提出以下意见。
一、深化认识
(一)推进金融业综合统计具有重要意义。
金融业综合统计是国家金融基础设施现代化的重要组成部分。加快推进金融业综合统计,是有效监测金融服务实体经济成效、提高服务效率的关键信息基础,是前瞻性防范化解系统性金融风险、维护金融稳定的迫切需要,是全面深化金融体制改革、建立现代金融体系的重要举措。
(二)金融业综合统计取得的成绩和面临的问题。
党中央、国务院高度重视金融业综合统计工作。2008年国际金融危机爆发后,金融系统开展了一系列基础理论研究和应用探索,金融业综合统计试点工作取得阶段性成果,统计和公布社会融资规模,2017年开始测算宏观杠杆率,对评估经济运行的风险状况提供了支持,金融机构资产管理产品统计制度建设取得突破性进展。同时,金融业综合统计工作仍然面临一些突出问题:统计制度存在割裂,数据标准不统一,统计技术手段单一,数据组织分散,信息归集和使用难,共享机制不完善;交叉性金融活动、系统重要性金融机构、金融控股公司等关键领域统计监测不足,风险预警数据不敏感;宏观风险统计基础较为薄弱,政策效果评估数据不充分;部分金融活动游离于金融统计体系之外,基础数据不健全等。上述问题亟需从制度上加以完善。
(三)新时代要求加快推进金融业综合统计。
当前,我国金融领域仍处于风险易发高发期。科学研判系统性金融风险,守住不发生系统性金融风险的底线,要求质量更高、更及时有效的预警监测数据。党的十九大明确了新时代金融业综合统计的方向和总体要求,有关部门在金融业综合统计的目标、内涵和框架等方面已形成广泛共识。加快推进金融业综合统计具有较好的工作基础,要适应新时代对金融业综合统计工作的更高要求,实现金融业综合统计量的提升和质的飞跃。
二、总体要求
(四)指导思想。
全面贯彻党的十九大精神,以习近平新时代中国特色社会主义思想为指导,坚持创新、协调、绿色、开放、共享的发展理念,认真落实党中央、国务院关于统筹推进金融业综合统计工作的决策部署和中央经济工作会议、全国金融工作会议要求,坚持问题导向和目标导向相结合,坚持底线思维,采用符合新时代要求的统计内容、统计理念和统计手段,按照强基础、补短板、扩内容、促共享的工作方针,建立为服务实体经济、防控金融风险、深化金融改革三大任务服务的金融业综合统计体系。
(五)工作目标。
总体目标。建立科学统一的金融业综合统计管理和运行机制,制定完善标准和制度体系,建设运行国家金融基础数据库,建成覆盖所有金融机构、金融基础设施和金融活动的金融业综合统计,完善大国金融数据治理,有效支持货币政策决策、宏观审慎管理和金融监管协调,守住不发生系统性金融风险的底线,不断提升金融服务实体经济的能力和水平。
阶段性目标。近期(2018—2019年),重点开展以下工作:以金融机构资产管理产品统计为突破口,推进交叉性金融产品统计,实施跨市场产品全流程、全链条统计监测;推进系统重要性金融机构及金融控股公司统计,加强系统性金融风险关键环节统计监测;编制金融业资产负债表,完善金融资金流量、存量统计,夯实宏观杠杆率测算基础;加强绿色金融、普惠金融等专项统计,合理评估金融对实体经济的支持力度;依托金融基础设施,建立完善债券市场、货币市场、外汇市场等金融市场统计,有效识别市场风险及其传染渠道;建立金融业综合统计标准体系,推进行业统计标准与基础统计标准的对标。
中期(2020—2022年),进一步开展以下工作:建立地方金融管理部门监管的地方金融组织和互联网金融机构统计,全面加强对风险防控薄弱环节的统计监测;持续完善金融业综合统计标准体系,完成行业统计标准与基础统计标准的对标;建设先进、完备的国家金融基础数据库。
(六)基本原则。
全面覆盖,适度前瞻。坚持统计对象全面,做到覆盖所有金融机构、金融基础设施和金融活动;坚持统计业
关联互通,共建共享。统筹协调工作方案和统计内容,采用统一规范的定义、口径、分类、计值和编码规则,建立标准化生产流程,实现统计信息互融互通、关联穿透、充分共享。
整体推进,重点突破。关键领域和环节,急用先行,分阶段、分步骤实施,成熟一项、实施一项。
三、工作机制
(七)统一标准。
对基础统计要素制定统一标准,明确定义、分类和编码规则。各单位统计制度和统计内容要与基础统计标准协调对标,形成口径明确、协调统一、兼容可比的统计基础。对于暂不具备协调对标条件的可设立过渡期,过渡期为基础统计标准发布后两年,督促其在过渡期内完成对标工作。
(八)同步采集。
对于新建统计,人民银行与其他中央及地方金。
(九)集中校验。
对数据进行集中存储,分主题管理,集中校验。按照统计制度进行基础数据的合法性、完备性、逻辑性校验。将各主题数据与基础统计标准对标,建立数据间的逻辑对应关系,进行跨主题关联校验。从整体上实现对数据质量的自动化管控和全面治理,支持数据应用层面的统一汇总、信息整合、关联穿透。
(十)汇总共享。
统一制定完善数据汇总规则,根据基础统计标准汇总加工数据;统一制定管理金融业综合统计报表体系。建立金融业综合统计数据共享机制,在符合国家保密规定的前提下,提高统计透明度和数据使用效率,实现对基础数据源、汇总指标以及统计报表的充分共享。健全金融管理部门与发展改革部门、财政部门、统计部门等之间金融综合统计数据的分级共享机制。
四、关键支撑
(十一)制定完善金融业综合统计标准,形成协调统一、兼容可比的统计基础。
1.制定完善金融业综合统计基础标准。统一规范金融机构、金融工具、金融交易对手方所属经济部门、金融基础设施等基础统计要素的定义、口径、分类和编码等规则。基础统计标准保持与国家统计标准的协调对标,并根据金融业态和金融市场发展动态适时调整完善。
一是完善金融机构统计分类及编码标准。结合国际标准和我国金融监管实际,明确银行业存款类金融机构、银行业非存款类金融机构、证券业金融机构、保险业金融机构、交易及结算类金融机构、金融控股公司、其他金融机构等划分方法,并根据监管规制,加快明确创新型机构的类别归属,统一金融机构编码,形成金融机构名录,作为确定统计对象和交易对手的基石。
二是制定完善金融工具统计分类及编码标准。明确存款、贷款、债务证券、股权及投资基金份额、金融衍生产品、保险准备金、或有金融工具等金融工具的经济功能、流动性、期限、风险、价格等属性分类及记录方法,并根据监管规制,加快明确创新型产品的类别归属。
三是制定金融交易对手方所属经济部门分类及编码标准。明确住户、广义政府、非金融企业、金融机构、境外等部门的划分方法,统一交易对手方统计编码。
四是制定关于提供金融交易、支付、清算、托管结算等服务的金融基础设施的统计标准,使各类市场具有协调兼容的统计基础。
2.相关部门制定行业统计标准,并与基础统计标准协调对标。行业统计标准根据基础统计标准的分类要求,进一步细化分类,特别是金融工具、金融交易对手方所属经济部门等属性。细化后的行业分类标准可直接或重新加工组合对应基础统计标准的分类,确保统计口径、分类的一致性。
(十二)建立国家金融基础数据库,强化大国金融数据治理手段。
国家金融基础数据库是实施金融业综合统计的重要载体,是金融业综合统计核心数据的组织枢纽。
近期(2018—2019年),国家金融基础数据库建立金融业综合统计基础数据归集平台,在数据源上依托金融管理部门现有信息系统资源,构建分层次的数据组织架构。对于现有统计能够支持近期工作目标的内容,由该平台从金融管理部门现有数据库归集相关数据;对于现有统计不能支持近期工作目标的内容,由该平台根据新建统计制度,直接从金融机构采集数据。平台对归集和采集的数据进行信息整合、集中质量管控、统一汇总、编制报表,实现有效数据共享。
中期(2020—2022年),在总结金融业综合统计基础数据归集平台建设经验的基础上,以金融统计标准为先导,以信息安全为基石,综合运用大数据等现代信息技术手段,加快建设先进、完备的国家金融基础数据库,完善与金融业综合统计相适应的数据架构和生产、应用系统,实现对基础数据源、汇总指标与统计报表的多层级数据逻辑对应关系审核,并提供数据查询、报表生产、数据挖掘与分析服务,多方位实现统计数据的有效共享。
五、主要任务
(十三)建立交叉性金融产品统计,有效统计监测跨行业、跨市场、跨部门金融活动。
制定和落实金融机构资产管理产品统计制度,有效统计资产管理产品规模、关联性、进入实体经济和金融市场的资金结构、杠杆率、收益率和期限结构等重要监测指标,全面有效监测银行业、证券业、保险业金融机构资产管理产品,反映产品之间的关联性、发现金融风险的传染性、实现资金链条的穿透性。过渡期按照数据报送模板采集数据,建立资产管理产品统计信息系统,最终实现逐个产品常规直报。在资产管理产品统计基础上,制定交叉性金融产品统计制度,扩展交叉性金融产品统计监测,识别风险传染渠道。
(十四)建立系统重要性金融机构统计,及时发现风险传导节点和重大风险隐患。
制定银行业、证券业、保险业系统重要性金融机构统计制度,建立“机构对机构”交易对手统计模板,重点统计系统重要性金融机构之间、内部机构之间、内部机构与外部机构之间的交易和风险,丰富国别、币种、剩余期限等内容信息,强化对系统重要性金融机构从事的证券交易、衍生品交易的统计。建立系统重要性金融机构统计监测系统,全方位统计监测系统重要性金融机构的金融活动,全面掌握系统重要性金融机构对金融体系的影响程度。
(十五)建立金融控股公司等金融集团统计,支持内部关联交易判断和外部风险传染识别。
制定金融控股公司等金融集团统计制度,建立金融控股公司等金融集团统计监测系统。全面统计金融控股公司等金融集团的股权关系,穿透至实际控制人、最终受益人。统计金融集团公司与子公司、各子公司之间的金融活动,以反映金融集团内部关联交易及风险。建立多维度、多层次并表口径的资产负债表,开展并表统计监测,充分反映金融集团整体层面的资本充足、流动性、风险等状况,并识别外部风险传染路径。
(十六)编制金融业资产负债表,完善金融资金流量、存量统计,强化宏观杠杆率监测基础。
依据金融业综合统计基础标准制定银行业、证券业、保险业金融机构及特定目的载体统一分类的资产负债统计指标体系,以金融工具和交易对手方所属经济部门为核心分类,深化指标层级,并建立银行业、证券业、保险业金融机构统计指标与资产负债统计指标体系的对应关系。按照该指标体系统一采集全部金融机构的资产负债数据,编制统一的金融业资产负债表,实现全方位的金融业资产负债统计,摸清金融业家底;完善反映国民经济各部门金融活动的资金流量和存量统计,做好与国民账户的衔接与配合工作;在此基础上完善对宏观杠杆率的统计测算。
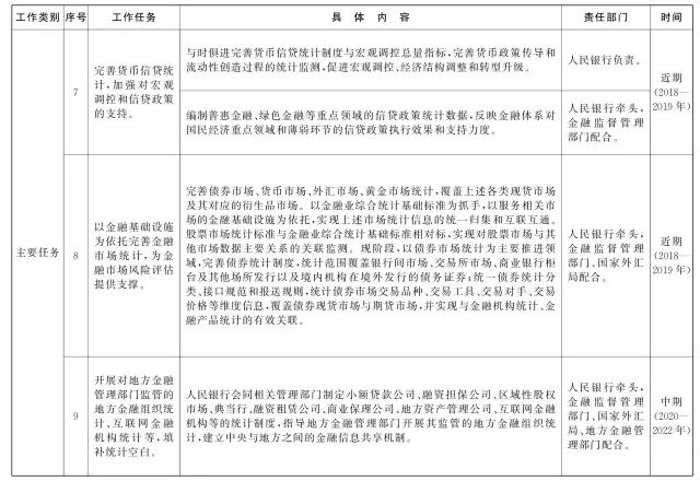
(十七)完善货币信贷统计,加强对宏观调控和信贷政策的支持。
与时俱进完善货币信贷统计制度与宏观调控总量指标,完善货币政策传导和流动性创造过程的统计监测,促进宏观调控、经济结构调整和转型升级。编制普惠金融、绿色金融等重点领域的信贷政策统计数据,反映金融体系对国民经济重点领域和薄弱环节的信贷政策执行效果和支持力度。
(十八)以金融基础设施为依托完善金融市场统计,为金融市场风险评估提供支撑。
完善债券市场、货币市场、外汇市场、黄金市场统计,覆盖上述各类现货市场及其对应的衍生品市场。以金融业综合统计基础标准为抓手,以服务相关市场的金融基础设施为依托,实现上述市场统计信息的统一归集和互联互通。股票市场统计标准与金融业综合统计基础标准相对标,实现对股票市场与其他市场数据主要关系的关联监测。现阶段,以债券市场统计为主要推进领域,完善债券统计制度,统计范围覆盖银行间市场、交易所市场、商业银行柜台及其他场所发行以及境内机构在境外发行的债务证券;统一债券统计分类、接口规范和报送规则,统计债券市场交易品种、交易工具、交易对手、交易价格等维度信息,覆盖债券现货市场与期货市场,并实现与金融机构统计、金融产品统计的有效关联。
(十九)开展对地方金融管理部门监管的地方金融组织统计、互联网金融机构统计等,填补统计空白。
人民银行会同相关管理部门制定小额贷款公司、融资担保公司、区域性股权市场、典当行、融资租赁公司、商业保理公司、地方资产管理公司、互联网金融机构等的统计制度,指导地方金融管理部门开展其监管的地方金融组织统计,建立中央与地方之间的金融信息共享机制。
六、保障措施
(二十)加强组织领导,强化统筹协调。
人民银行统筹金融业综合统计工作,牵头成立统筹金融业综合统计管理工作小组,加强成员单位的协调配合。各相关单位按照任务分工落实责任,形成合力,共同推进。定期开展数据核查和质量评估,交流对经济金融形势的研判和风险识别,评估金融业综合统计相关标准和制度的科学性、有效性,评估数据共享效率和共享水平。
(二十一)加大资源投入,做好宣传培训。
充分调动组织、资金、人员等多方资源,切实加强建设、运营、维护和管理国家金融基础数据库的力量,综合运用现代信息技术,提供高效有力的金融统计数据服务。加大金融统计从业人员培训力度,创新培训方式,拓宽培训渠道,扎实推进高层次人才队伍建设。坚持正确舆论导向,加强对标准化、规范化、综合化现代金融统计理念的宣传,营造良好统计生态环境。
(二十二)夯实法律基础,提供法治保障。
依法开展金融业综合统计工作,推动加快金融业综合统计立法,完善相关领域的法律法规体系。推动修订人民银行法、银行业监督管理法、证券法、保险法等相关法律,出台金融统计管理条例,明确金融管理部门和统计对象的权利义务,从拓宽统计领域、丰富统计内容、促进统计管理协同等方面重点提供法律支持和保障。增强相关法律法规之间的协同性,在拟出台的各项金融监管规制中明确监管对象报送金融业综合统计数据的义务。
附件:全面推进金融业综合统计工作任务分工表
国务院办公厅
2018年3月18日
(此件公开发布)
附件
全面推进金融业综合统计工作任务分工表
