“小宝宝们,我们家的是咩咩毛!”“是不是敏敏皮,嘴角红绸丝的姊妹,看回来!”“小精灵四个月亮,就能到你身旁啦!”那些话你看不懂吗?在抖音六天可能有数以千计的主持人都在北京人民广播电台讲着“迷语”,那些好似加了公钥不然术,让不少刚看北京人民广播电台的顾客大吃一惊。并不是店家蓄意绕着骂人,而是部分店家、达人害怕抖音会因为一些敏感词对北京人民广播电台开闭或是禁言。事实上吗如此吗?一起接著看下来吧。
01
不规范化用词叙述
抖音非官方自己已经出来正式宣布即告,网络平台提倡并引导制作者恰当采用规范化文本、不采用错别字、变体字、不规范化简写等不规范化用词。
▲相片源自:抖音B2C自学服务中心非官方对不规范化用词的表述是制作者以现场直播、音频等推展货品过程中,采用错别字、变体字、不%棉」说成——「九九加一棉」详尽能看下表↓
▲相片源自:抖音B2C自学服务中心非官方正式宣布通知了大型商场、北京人民广播电台、回赠等此类词是能恒定采用的, 不属于网络平台的“敏感词”,在本段中采用不规范化不然术论述,也在增值地增加顾客的认知生产成本,有利于内容的收敛和散播。
▲相片源自:抖音B2C自学服务中心02
关于织物的规范化论述用词
此外,对于织物类论述抖音非官方也得出了详尽的表述和声称要求。比如说外套这种产品,需要鞋子内的内衬为皮革,且写明含绒结构因子不高于50%才可声称为外套。
▲相片源自:抖音B2C自学服务中心03
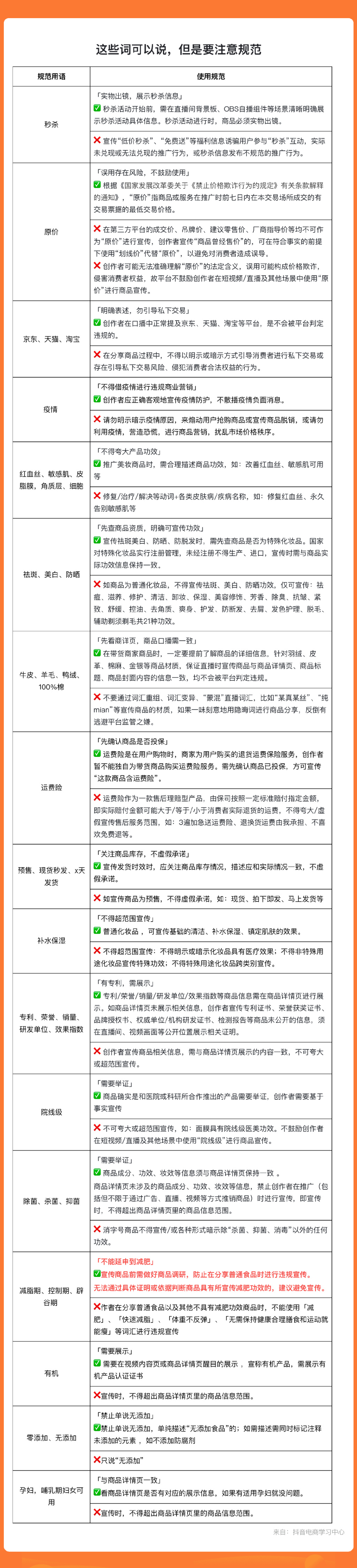
此类词能说,但要注意规范化
还有一类词汇,在本段的时候被提示违规,不是因为那些词不能说,而是说的时候要注意符合带货规范化。比如说秒杀产品,需要实物出镜,展示秒杀详尽信息,不可诱导低价秒杀,免费送等福利诱骗信息。
▲相片源自:抖音B2C自学服务中心04
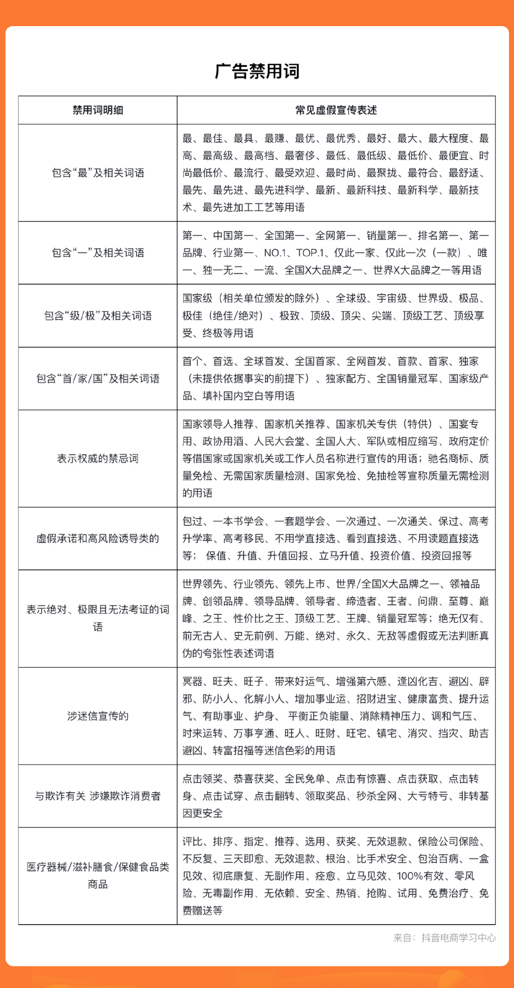
此类词不能说,变体论述也是违规
抖音网络平台禁止的违规内容,即使标题论述依旧会被判定为违规,频繁地采用此类词汇,反而会让网络平台怀疑是否在逃避监管,得不偿失。
▲相片源自:抖音B2C自学服务中心禁止的词,就算变体也不可采用,请店家、达人注意。
▲相片源自:抖音B2C自学服务中心05
各行业的疑问词及采用场景
▲相片来自:抖音B2C自学服务中心*本文内容整理自抖音B2C自学服务中心,请以非官方的内容为准。








