睿智用药、自动驾驶
礼嘉睿智森林公园
大牛睿智公用法律条文一站式
……
人工睿智在武汉
有什么样应用领域情景?
那些人工睿智
将怎样发生改变他们的日常生活?
6月23日,武汉市农业局举行武汉北欧国家第三代人工睿智技术创新产业发展实验区“五大应用领域情景”新闻报道正式见面会,正式发布了武汉五大人工睿智应用领域情景工程项目。
为全面落实武汉市产业发展位数中国经济大力推进讨论会关键布署,大力大力推进促进武汉北欧国家第三代人工睿智技术创新产业发展实验区工程建设,武汉市农业局将面世“五个‘1’”具体内容组织工作措施:100项新技术、100个新产品、10个新情景、10项新基建、10个新探索、10大新工程。
即在三年内,突破100项人工睿智新技术,研制100个人工睿智新产品,开展人工睿智五大应用领域情景示范及推广,工程建设人工睿智五大新基建工程项目,开展十项人工睿智技术创新政策的新探索,大力推进人工睿智五大产业化应用领域新工程。
“五大应用领域情景”围绕 “智造重镇”“睿智名城”工程建设,突出人工睿智技术技术创新这一核心支撑,面向城市大脑、睿智安防、睿智政法、睿智森林公园、睿智生态环保、睿智文旅、睿智医疗、睿智物流、智能工厂、自动驾驶等领域,首次正式发布了五大应用领域情景,呈现“新平台、新空间、新载体”三大特征。市农业局相关负责人介绍,五大应用领域情景是促进技术创新应用领域的新孵化平台,是发生改变公众日常生活方式的新试验空间,是促进产业产业发展的新生态载体。
一起来看看是哪“五大应用领域情景”。
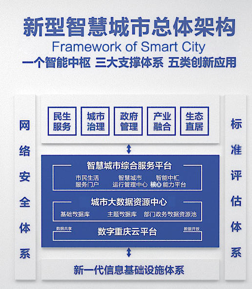
01.武汉睿智城市智能中枢系统以“135”总体架构大力推进全市新型睿智城市工程建设,包括“一中心两平台”,即位数武汉云平台、城市大数据资源中心、睿智城市综合一站式。
位数武汉云平台整合全市云服务资源,统一提供云计算、云存储、云管理、云安全等云服务,基于平台工程建设行业云,统筹接入企业云,支撑各部门和各区县政务信息系统布署,形成共享、共用、共连的“一云承载”服务体系。
城市大数据资源中心,构建完善政务数据资源共享系统和政务数据资源开放系统,工程建设升级自然人、法人、自然资源和空间地理、电子证照等基础数据库,围绕应用领域工程建设主题数据库,根据部门责任清单工程建设部门政务数据资源池,形成“两个系统+四大基础库+N个主题库+N个部门政务数据资源池”的数据资源汇聚体系。
睿智城市综合一站式,工程建设市民身份认证、电子证照、社会信用、时空信息大数据等业务协同支撑系统和平台,基于“位数孪生”理念打造“物理世界”与“虚拟世界”的同步睿智城市服务管理平台,实现城市运行的全景展现、智能调度、智能指挥和智能决策。
02.睿智安防系统运用人工睿智、大数据、物联网等技术,构建基于感知、认知和决策技术的睿智安防系统。在感知侧,继续深挖人脸识别、跨镜追踪Re-ID技术、视频全量解析以及动作识别技术及应用领域产品开发;在认知侧,通过视频解析技术、大数据分析技术融合,结合业务情景构建系列解决方案。
在情景方面,通过数据治理中心平台,把公网的数据进行汇聚以外,通过智能解析引擎、数据分析引擎以及知识生产与一站式加工,可以广泛用于园区、社区和政府机关等人员、车辆等智能化管理,提升应用领域情景智能化、精细化管理水平,提高应用领域情景的安全性、便利性。
03.睿智共享物流中心自动化立体库+AGV实景图
聚焦人工睿智在智能物流应用领域需求,依托武汉两路寸滩保税港区,运用人工睿智、5G通信等第三代信息技术,以自动化立体库、自主式AGV小车、自动驾驶叉车等装备为依托,构建面向港口、物流园区的睿智物流仓储、运输、配送等关键情景的睿智共享物流中心。促进上下游企业之间采购、生产、物流等业务流程的协同,优化供应链的运作过程,打造可复制、可推广的睿智物流应用领域示范基地。
5G自动驾驶车辆监测系统
04.礼嘉睿智森林公园森林公园占地3平方公里,雄踞白云山麓,嘉陵江畔,沿江顺山而建,位于礼嘉半岛核心区域,以白云寨、白云山、白云湖、金海湾四大生态森林公园为本底工程建设,承载有300余年历史的白云寨等名胜遗迹,是生态与人文相融的美丽之地。
森林公园突出“江、山、湖”空间格局,形成“一园五区”功能布局,在青山绿水之间打造云尚花林、陵江次元、湖畔智芯、技术创新中心、极客社区五大功能区。
按照“一景一科技,一科技一体验”的思路,以云尚花林、陵江次元为生态本底,现已完成4大场馆、25个情景、50个体验工程项目的工程建设,有VR太极、VR滑雪体验、弹钢琴机器人等打卡景点。另外,湖畔智芯、极客社区和技术创新中心三区域的工程建设正在有序大力推进中。
05.睿智广阳岛位数孪生平台以绿色产业发展、生态引领为导向,融合睿智手段,通过睿智与生态的双基因融合、双螺旋式的“睿智生态”技术创新产业发展新模式,工程建设“长江睿智风景眼、武汉位数生态岛”。
以构建广阳岛EIM生态信息模型为基础,集成和融合应用领域人工睿智AI技术、BIM、3DGIS、物联网、大数据等第三代信息技术,实现广阳岛山水林田湖草动物等生态环境的全过程、全要素、全方位的位数化、在线化和智能化,打造全域感知、精准映射生态监测体系,基于EIM模型实现广阳岛生态修复与治理的可视化、可量化和可优化,最终实现生态智治、绿色产业发展、睿智体验和韧性安全的广阳岛。睿智广阳岛建成后,不仅会带来广阳岛生态工程建设管理手段和效率的提升,同时也将给广大民众带来多样化的睿智生态体验。
06.武隆全域睿智旅游平台利用人工睿智、物联网、云计算、5G通信等技术,以睿智化、特色化、国际化、标杆化为目标,深度组合在地化、特色化的吃住行游购娱资源,围绕“身临其境的旅行推荐”“便捷贴心的伴游服务”“人人可做武隆‘带货官’”等以游客为本的睿智旅游体验,打造高品质、可信赖、独特性、更便利的武隆全域旅游服务体系,实现“一部手机游武隆,玩出大不同”。
依托人工睿智、5G通信等技术,为患者提供院前、院中、院后全程精准知识服务和智能导诊,催生移动医疗服务由“被动实现型”向“主动智能型”转换,实现患者精确预约挂号、集中检查预约和聚合支付,改善患者就医体验,增强人民群众的获得感。
借助智能手机,利用人工睿智、语音识别等技术,为患者带来伴侣式智能用药服务。如“挂××科”,推荐挂号科室、展示专家信息、推荐挂号专家,“我要去××科室”,推荐路线、自动启动医院室内导航等。
08.睿智法律条文公用一站式以最先进的人工睿智类脑模型为核心,融合区块链、语音识别、大数据等技术,模拟法官和律师的思维,以多轮逻辑缜密“发问式”的人机交互方式,将老百姓“不专业的一句话”映射匹配到专业的法律条文情景,全面覆盖劳动争议、工伤、离婚、交通事故、遗产继承、知识产权、民间借贷等群众高频法律条文纠纷问题,自动生成《咨询意见书》《民事诉状》《仲裁申请》《报案材料》等法律条文文书,使广大人民群众享受专业、便捷、准确的法律条文服务。
平台可处理1000万以上用户同时在线法律条文咨询、业务咨询、政策咨询并精准对接后续业务,助力实现社会治理现代化。
大牛法律条文机器人的智能化咨询和大数据分析,为法官、律师、调解员等法律条文组织工作者提供了准确的法律条文参考,提高了办案组织工作效率,提高了诉讼活动精准度,提升了案件办理质效。
它可以缓解基层法律条文服务人员不足的问题,同时机器人提供的法律条文咨询建议,能够引导老百姓理性客观地表达诉求,缩短了化解矛盾纠纷的时间,提高化解效率。
09.工业互联网安全服务及综合管理平台
利用人工智能、5G通信、大数据、物联网等技术,为企业提供工业互联网一体化解决方案,为智能工厂提供“网络安全”“采集安全”“平台安全”(云安全)“服务与应用领域安全”(SAAS安全)等安全能力,依托“AI质检”“远程控制”“AR/VR装配”“睿智安防”“智能物流”等工业现场情景,全方位展现工业生产全过程,打造5G+工业互联网安全服务及综合管理平台。以5G+工业互联网激发智能制造动能,为企业开启5G加持的智能制造新模式,为武汉中国经济产业发展注入新动能。
围绕自动驾驶研发、测试、验证等应用领域需求,在永川新城工程建设覆盖城市立交、主干道、行政区道路、商务区道路等山地城市典型道路测试情景,形成自动驾驶测试示范区。
通过360°全息感知、虚拟仿真、人工睿智、边缘计算等核心技术,构建“虚拟仿真+封闭试验+开放测试”全链条试验检测服务能力,形成未来汽车车载信息服务、数据服务、安全与能效应用领域等综合服务体系,有效提升道路交通的安全、节能和环保水平,打造在全国具有示范效应的智能汽车产业融合技术创新生态。
防控小贴士
学生每天在校至少洗多少次手?不必过度洗手,在餐前、便前便后、接触垃圾后、外出归来、使用体育器材等公用物品后、接触动物后、触摸眼睛等“易感”部位前、接触可疑污染物品后洗手即可。大家都在看晒旅游·晒文创|美石美刻都精彩 大丰大足等你来4万辆!前5月“武汉造”整车出口量价齐升“双重喜庆”1岁啦!生日蛋糕很特别记者:黄军 胡虹
图片:武汉市农业局
编辑:邹雨璠
声明:除原创内容及特别说明之外,推送稿件文字及图片均来自网络及各大主流媒体。版权归原作者所有。如认为内容侵权,请联系我们删除。
版权所有:武汉市人民政府新闻报道办公室
平台支持:人民网
