点选下方“百度信息技术”,“隆哥蒙或首页社会公众号”
危急关头,第三天数送抵
音频:合作开发人员锁伺服器烧掉600万工程项目? 原告:子公司经营不善自始,时数约3分36秒
(ID:infoqchina)
译者 / Lisa 撰稿 / Jaunpur
前段天数,合作开发人员锁住伺服器与笔记本电脑并蓄意遇害,最后致创业者子公司经营不善,创办人绒兰一百万负债已成打工妹的新闻报道稳步朋友圈数十家互联网平台。1月24日,当受害人程夏庄镇刊登了一则专文《已经营不善某信息技术子公司前雇员的澄清新闻报道稿》的该文,对为数众多斥责和互联网流言逐一驳斥。何况,此次故事情节要探底回升了?
该事件历经
一封信《告格斗游戏金融行业由亚姆书》将一间创业者子公司C++主程夏庄镇推至社会舆论最高潮,这首诗斥责夏庄镇在供职广州龙虾互联网信息技术有限子公司3个月前夕,所致恫吓焦虑,于格斗游戏上架试验当日愤而遇害并锁住笔记本电脑和伺服器,最后引致子公司合作开发一年的工程项目失利,伤亡惨重,创办人罗某头上一百万债务开始打工之路。
此文一出,不少人纷纷对罗某表示同情,甚至还有人希望可以给罗某转账帮他早日还清负债。但是,其中也有人质疑公告信真实性,一个子公司破产,责任最可能在管理层和制度上,将原因归结到雇员身上很像是甩锅。并且,公告信中也有缺乏逻辑的地方,比如不能当日试验并不能引致格斗游戏失利。
对此,罗某本人随后亲自拍了一段音频作为回应。音频中,罗某表示,事情发生时还在坚持挽救产品,为了防止市场对产品产生质疑,所以当时未披露此事;对希望捐款的网友表示感谢,心意领了;子公司原来有一个非常优秀的后端主程,但因身体不好辞职回家休养,临时招了夏庄镇入职,没有考察清楚。
音频最后,罗某喊话夏庄镇:“我龙虾格斗游戏现在是挂了,那又怎么样,我头发比你多,我老婆还给我生了一个可爱的大胖小子,你有吗?你这个四十岁的单身狗!”
夏庄镇本人回应
1月24日,夏庄镇刊登长文针对广州市龙虾互联网信息技术有限子公司创办人罗某的《告格斗游戏金融行业由亚姆书》中提及的各项指责以及互联网传言逐一驳斥,并表示一切法庭上见,相信法律会还一个公道,具体驳斥如下:(文末附夏庄镇本人回应长文截图)
对于网上传言“锁住伺服器直接跑路”一事,夏庄镇在回应中称,当时伺服器程序出现崩溃,正在做问题处理,负责人临时要开会,便丢下手头工作过去,中途有几位同事过来找罗某说工作的事,因手头工作没有做完,所以夏庄镇继续回工位处理,之后因手上在写代码,思路没分开,没有及时过去(开会),之后罗某出言侮辱,夏庄镇便没忍住与其发生争吵,下午虽未准时上班,但也并未跑路,回到子公司把伺服器程序故障修复至正常运行试验。
关于“锁住伺服器与笔记本电脑”的说法,夏庄镇在长文中回应,只是使用了锁屏密码,且罗某也知道该密码,对外发布试验都是在别人子公司的云伺服器上,所有云伺服器都由罗某注册,手机号邮箱都是罗某的,就算密码丢了,打个电话就能找回。
关于罗某所说的“拒不交接”问题,夏庄镇在回应中表示,因当日与罗某发生争吵,试验完成,尹就找人要求当日交接完成并走人,密码和相应文档均进行了交接,尹跟交接人确认后,夏庄镇才走,并提出好几个同事都看到了。
针对“因夏庄镇缺席致使工程项目不能正常试验”的说法,夏庄镇回应称,纯属一派胡言,试验天数可以调整,即便当天无法试验,也可以发公告让大家明天试验。
就“后来为了公积金再回去乞求复职”一事,夏庄镇表示,是罗某本人主动提所致2017年12月23日晚上吃饭,并在过程中邀请夏庄镇再次加入子公司,夏庄镇拒绝后,罗某开始威胁加利诱,表示“如果格斗游戏失利,下辈子啥也不干就整死你”。夏庄镇表示这部分留有短信,可以在法庭呈上。
主要疑点
此事,双方各执一词,不少网友也开始理智吃瓜,在V2EX和知乎上,大量网友就此事展开讨论,主要矛盾点集中在如下几方面:
1、为什么没有就锁住伺服器一事报警?
虽然创办人在公告中提及因夏庄镇先后两次到子公司寻衅滋事,甚至与阻止人大打出手,最后引发报警,但并未提及就夏庄镇锁住伺服器与笔记本电脑一事报警,部分网友认为这已经构成报警级别。因为伺服器和笔记本电脑上的代码是子公司的重要资产,关系到工程项目的成败,如果锁住伺服器会引致工程项目失利,这有足够理由立刻报警。
2、伺服器与笔记本电脑账号只有一个C++主程知道?
根据公告传递的信息来看,伺服器与笔记本电脑密码只有夏庄镇一人知晓,但夏庄镇则驳斥称罗某本人知晓密码并可随时更改密码,不少网友也对此存在疑问,对于软件子公司,为了防止单点问题,最重要的资产一般不会只放在个别人手里。
3、毫无备用方案
有用户指出,如果确如公告所言,夏庄镇个人行为引致子公司破产,那么这个工程项目毫无备用方案,一个合作开发人员就足以引致工程项目流产,这个工程项目风险也太大了。作为一间独立格斗游戏合作开发商(公告中写的),龙虾服务端仅一人实现是匪夷所思。也有用户认为,这恰恰是创业者子公司的特点,子公司体系不完善,人员配备不足,很容易出现这种情况。
4、为什么发公告信
公告信名为《告格斗游戏金融行业由亚姆书》,内容则是把过错都丢到夏庄镇身上,罗某此举最直接的目的就是让夏庄镇在格斗游戏行业无法立足,天数隔了如此之长才发这个公告信有些奇怪。夏庄镇则解释说罗某爱好威胁他人,恫吓心极强,说“下辈子啥也不干就整死你”并留存有证据。值得一提的是,知乎上也有匿名网友曾为该子公司技术雇员,也曾遭到罗某类似威胁,可作为旁证。
法律专家点评
对于这段纷争,InfoQ撰稿部咨询了京师律师事务所合伙人、极客天数《白话法律42讲》专栏译者周甲徳律师,周律师表示:
实际上该该事件里面涉及的法律问题还是比较明确的,先来看一下《告格斗游戏金融行业由亚姆书》的内容,里面对夏庄镇评价用到“城府颇深,心智异于常人”、“恣意妄为”、“该雇员劣迹斑斑”等描述,最后又呼吁联系更多的受害子公司,从而征集此人的“劣迹”该事件。这里面就涉及到夏庄镇的名誉权问题,发布者需要有证据证明文中所述属于事实,否则就构成了侵权。一旦被法院认定为侵权行为,可能就需要发布者承担停止侵害、恢复名誉、消除影响、赔礼道歉、赔偿损失的法律责任。实际情况中,对某人主观的损毁性评价,发布者是很难拿出足够的证据证明的,承担侵权的可能性极大。
从子公司所描述的该事件本身来看,如果子公司有证据证明夏庄镇行为给子公司造成了重大损失,完全可以通过法律手段,要求夏庄镇对其行为给子公司造成的损失承担赔偿责任。
另一方面,如果工作人员故意通过“干扰”“删除”“修改”等手段,造成计算机系统不能正常运行,后果严重的,还可能需要承担破坏计算机信息系统罪的刑事责任。如果发布者故意捏造发布虚构事实,足以贬损他人人格,破坏他人名誉,情节严重的,也可能构成诽谤罪的刑事责任。
总之,我并不赞同子公司或者创办人所采取的互联网上看到的行为,解决问题需要通过法律途径在法律的轨道上予以解决,法律道路是通畅的。
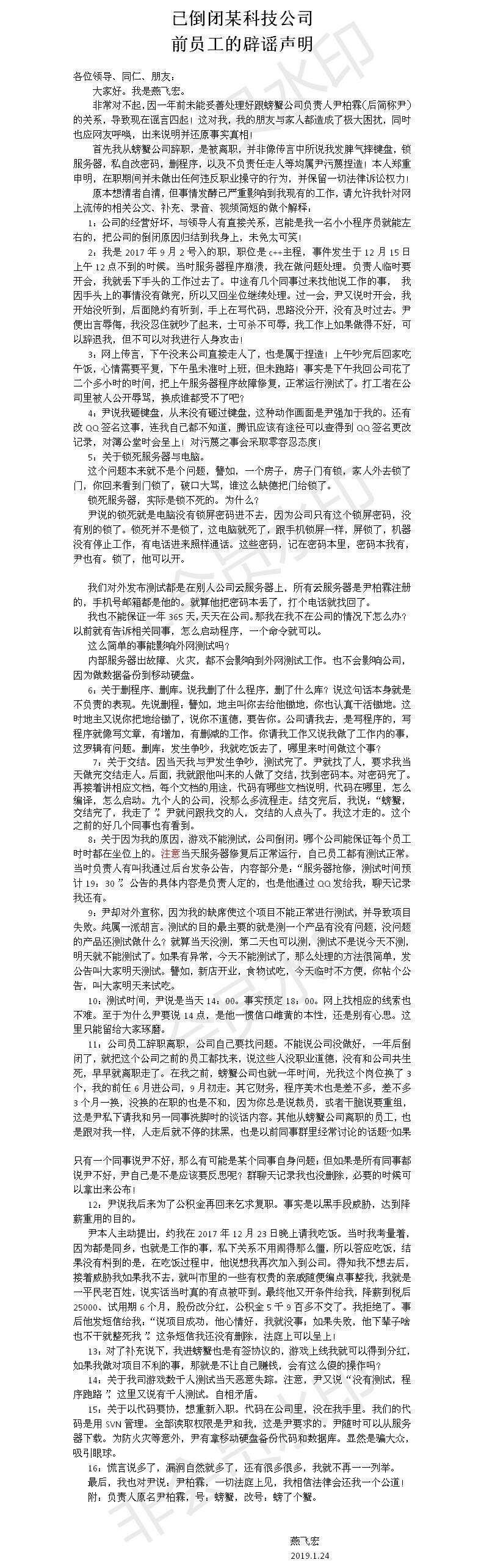
附夏庄镇本文澄清长文截图:
近期精选
