虚拟现实技术可生成与真实训练场景近似的数字化环境,体验者在虚拟现实中可反复训练。这为在高危险和极端环境中,进行高成本、高消耗、不可逆操作或大型综合训练提供了有效解决方案。然而,虚拟现实技术在应用于职业技能训练过程中,系统开发人员学习内容设计专业性不足,教学人员缺乏相对系统成熟的教学理论或学习理论指导,限制了虚拟现实技术有效性的发挥。虚拟现实技术如何应用于职业技能训练是虚拟现实技术研究人员、教学人员直面的一个重要问题。国内研究多从理论层面探讨,实证研究相对较少。国外在虚拟现实技术应用于职业技能训练方面积累了较为丰富的经验,其在多情境下进行的实证研究,可以为我国职业教育的教学和研究人员提供更多实践参考。因此,有必要对虚拟现实技术应用于职业技能训练的相关实证研究进行系统性分析,归纳总结虚拟现实技术如何在职业技能训练领域应用。
已有研究综述了虚拟现实技术在医学教育、工程教育中的应用,仅是总结某一特定领域的研究成果,难以概述职业技能训练之全貌;也有学者系统综述了虚拟现实技术在职业技能训练领域中的应用,但仅是应用效果的总结,未明确回答“虚拟现实技术如何在职业技能训练中应用”的问题。基于此,本研究聚焦于虚拟现实技术与职业技能训练领域,对国外近十年(2011—2020)VR教育应用研究进行系统分析,力图总结国外已有经验,探寻虚拟现实技术应用于职业技能训练的实践路径,为加快我国职业教育信息化应用进程、构建现代职业教育体系贡献智慧。
本研究拟解决以下研究问题:
问题1:虚拟现实技术应用于职业技能训练哪些领域?
问题2:虚拟现实技术应用于职业技能训练理论基础有什么?
问题3:虚拟现实技术应用于职业技能训练设计要素主要是什么?
问题4:虚拟现实技术应用于职业技能训练的效果如何测评?
一、研究设计
● (一)研究方法
本研究采用系统性文献综述法开展研究。系统性文献综述法首先要有明确的研究问题,并采用系统性的文献检索策略、系统性的内容分析方法,得出系统性研究结论的文献研究方法。系统性文献综述法不仅是“一整套最大限度地减少偏见和错误的技术”,而且通过内容分析与数据统计,建立文献之间的联结,实现理论与知识创新。本研究旨在通过采用系统性文献综述法,探究虚拟现实技术在职业技能训练中的应用领域、设计要素、测评效果之间的关系,以期给VR系统开发人员、研究人员、职业技能培训人员以启示。
●
本研究检索2011—202 or VR or virtual reality technology) and(skills or skill or training)and(job or vocation or occupat395篇文献。文献剔除的标准为(1)非英文论文;(2)非实证研究类论文;(3)非期刊论文;(4)没有明确的研究问题、研究方法以及研究结论的论文;(5)研究主题未聚焦于虚拟现实技术在职业技能训练中的应用。经过阅读标题和摘要第一次筛选、阅读全文第二次筛选、文献内容分析与阅读全文第三次筛选,共得到37篇文献。筛选过程,如图1所示。
●(三)文献编码
在第三次筛选过程中,研究者已对目前的实证研究有了初步的了解
二、研究结果
根据文献编码结果,得出虚拟现实技术应用于职业技能训练的主要领域、理论基础、设计要素、效果测评等四部分的研究结果。
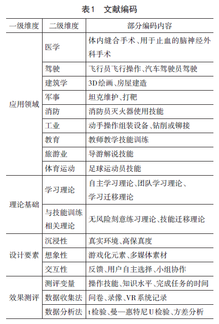
●(一)虚拟现实技术应用于职业技能训练的主要领域
经研究者对37 篇文献统计,虚拟现实技术在职业技能训练的主要应用领域及所占百分比,如图2所示。每一领域中包含的具体操作技能见表2所示。
●(二)虚拟现实技术应用于职业技能训练的理论基础
在虚拟现实技术应用于职业技能训练的实证研究中,18篇文献明确指出应用的理论基础,19篇文献未明确指出。由于1篇文献中可能有多个理论基础,故而理论基础的数量多于18(n=23)。
如图3所示,在检索出来的实证研究中,游戏化学习理论和团队学习理论应用频数最多(n=5),借助VR进行技能训练,在沉浸性、交互性、想象性方面都类似于游戏化体验,因此,很多研究都将游戏化学习作为理论基础,具体包括使用游戏化元素(金币、勋章等)、游戏化策略(竞争、合作)等;其次为无风险刻意练习理论(n=2)、自主学习理论(n=2);技能迁移理论、可视化学习理论、支架式学习理论、情景学习理论、掌握式学习理论、探究式学习理论、多媒体学习理论和学习迁移理论各在1篇文献中出现(n=1)。
● (三)虚拟现实技术应用于职业技能训练的设计要素
“反馈”与“基本交互”是虚拟现实技术在职业技能训练中应用最多的两种要素,分别占比19%、18%,如图4所示,这与虚拟现实技术“与生俱来”的“交互性”特征有密切的关系。
其次为“用户自主选择”,占比9%。“触觉感知”这一设计要素更针对沉浸式的虚拟现实体验,占比8%。其余设计要素如“多媒体素材”与“游戏化”在实证研究文献中出现次数相同,占7%;“小组协作”更多出现在虚拟现实技术支持小组协作学习的实证研究中,占比6%。
仅统计实证研究中出现的设计要素及其百分比,难以为虚拟现实技术的开发人员提供有针对性的参考,有必要建立设计要素与应用领域之间的联系,以明晰不同应用领域更普遍适用于何种设计要素。图5呈现的设计要素与应用领域之间的气泡图,清晰展示了两者的关系,可为虚拟现实技术开发人员提供参考。
图5所示的气泡图反映了设计要素与应用领域之间的关系。气泡的大小表征的是在此交叉范围内符合条件的文献数量。受文献数量所限,气泡图较为稀疏。从要素设计轴(横轴)来看,“反馈”和“基本交互”涉及的领域最多,反馈除教育领域和体育运动领域没有涉及外,其他领域均有涉及;“基本交互”除教育领域没有涉及,其他领域均有涉及。“用户自主选择”“真实环境”“多媒体素材”“小组协作”“游戏化”分别涉及6个、5个、4个、4个、4个领域,共同涉及医学领域。“用户自主选择”“真实环境”“多媒体素材”共同的应用领域有旅游领域;“小组协作”与“真实环境”共同的应用领域是驾驶领域,且在驾驶领域是两个设计要素出现频次最多的领域。“被动观察”“高保真度”“机器人操作”和“内容分享”仅应用于医学领域技能训练中,其他领域并未涉及,一方面是由于医学领域的文献较多,另一方面可能因为这些设计元素是基本VR系统功能的拓展与延伸,多数VR系统无需具备这些设计元素即可实现其功能。“导航”这一设计要素仅应用于建筑领域,VR系统自带的导航功能可以让体验者训练节奏和思路更加清晰,训练更加有效,“导航”功能不仅可用于建筑领域,更可以用于旅游业技能训练领域,帮助提升导游职业技能。
从应用领域轴(纵轴)看,医学领域的实证涉及的设计要素最多,除“导航”外其余设计要素均被涉及。工业领域应用的设计要素最多的是“反馈”,其次是“触觉感知”和“基本交互”,“用户自主选择”“游戏化”等也有涉及;旅游业虽然只有1篇文献,但是同时涉及6个要素,如“多媒体素材”“反馈”“用户自主选择”等;驾驶技能训练领域更加强调训练的“真实环境”,这比其他领域应用的频数都要多,原因可能是因为驾驶技能需要有特定的动作与环境,只有在类似于真实的环境下,体验者也更有驾驶感觉,驾驶技能训练效果发挥得才更好;教育领域中教师技能训练涉及的设计要素有“用户自主选择”和“真实环境”,其中,“用户自主选择”指的是用户可自主选择“教学环境”“教学目标”“学生”“训练时间”等,“真实环境”即尽可能还原用户选择的教学环境,增加用户临场感。
●(四)虚拟现实技术应用于职业技能训练的效果测评
虚拟现实技术应用于职业技能训练的效果如何测评?问题具体包括“测评什么?”“如何测评?”“如何收集数据?”和“测评结果如何?”等内容。
1.虚拟现实技术应用于职业技能训练的测评变量
虚拟现实技术应用于职业技能训练中的测评变量以“操作技能”为主,“操作技能”是职业技能训练核心的内容,如图6所示。
测评“对VR系统的感知程度”“训练态度”“知识水平”方面也间接评测“操作技能”和“知识水平”。为总结已有实证研究经验,以给研究人员启示,本研究绘制了不同应用领域与测评变量关系的气泡图,如图7所示。
从测评变量轴(横轴)看,对“操作技能”的测评除建筑领域外,涉及了所有领域,医学领域共20篇实证研究文献,有17篇涉及对操作技能的评价;“知识水平”在驾驶、建筑、医学、旅游业和消防等领域进行测试,原因可能是因为掌握这些领域一定的内容知识,更有利于技能的训练;飞行技能操作)测评。
从应用领域轴(纵轴)看,医学领域主要集中在“操作技能”“对VR感知程度”“任务完成时间”“训练态度”等变量;驾驶领域主要对“操作技能”“知识水平”“训练动机”“训练态度”测评,个别文献对“迁移效果”和“自信心”进行测评;建筑领域除对“训练态度”和“知识水平”测评外,还对“课程整合能力”“空间能力”和“小组协作水平”等进行测评,且“课程整合能力”“空间能力”多在建筑领域内被测评,原因可能因为建筑领域对数学、绘画能力、空间想象能力有较高要求,有必要对“课程整合能力”和“空间认知能力”进行测评,对空间认知能力的测评除用于建筑领域外,驾驶、军事、旅游业等也均可作为测评训练者的测评内容;军事领域除对“操作技能”进行测评外,“指导次数”“任务完成时间”也作为测评训练效果的内容,指导者的指导次数越多、任务完成时间越长,说明训练者训练尚不熟练,仍需强化。
2.虚拟现实技术应用于职业技能训练的数据收集方法
由于不同的实证研究,数据收集的方法不止一种,因此数据收集方式的总和(n=80)会大于文献数量(n=37)。
如图8所示,发放问卷是最普遍收集数据的方式,发放问卷主要用来调查体验者的态度、自信心、训练动机等。录像、量表、测试题、VR系统记录的方式也是较为普遍的收集数据的方式,录像与VR系统记录可全程记录训练者的训练过程,不仅可以对训练者进行科学合理的评估,而且有助于训练者观看自己的操作过程,自我反思不足,有利于下次改正。访谈主要应用在质性研究或混合式研究中,用来调查训练者的训练效果等。评判人员计分多用于使用量化研究方法中;录音、开放性问题多用于质性研究方法中;通过眼动数据和日志的方
3.虚拟现实技术应用于职业技能训练的数据分析方法
如图9所示,t检验用来统计两个满足正态分布的独立样本平均数是否存在显著性的差异,在检索的实证研究文献中也是使用频次最多的分析方法。文本内容分析一般用于分析访谈数据、开放性问题数据、日志数据等。
三、研究结论与启示
●(一)研究结论
基于上述对四个维度的系统性分析,可以得出虚拟现实技术应用于职业技能训练实证研究的发展态势如下。
1.国外研究主要涉及医学、驾驶等领域,较少应用于职教一线训练
在37篇文献中,涉及医学、驾驶、工业等9个应用领域,涉及领域多元。虚拟现实技术在医学教育中极具优势,其应用于医学领域的实证研究最为丰富,对虚拟现实系统开发的设计要素和应用于具体实践过程中测评的变量、收集和分析数据的方式等都有系统的参考价值。然而,虚拟现实技术应用于消防、旅游、建筑等领域的技能训练文献数量较少,一方面可能是由于这些领域在成本、安全等方面在可接受的范围内,虚拟现实技术的应用不像在医学领域那样迫切;另一方面可能由于虚拟现实技术应用于这些领域中的效果和传统训练方式效果相比没有显著性差异。未来研究可针对在消防、旅游、建筑等领域存在于现实生活中难以解决的问题,如消防领域的火灾演练、旅游业中时空受限、建筑业中模型搭建与效果测试等,开发相应的虚拟现实系统,有针对性地训练参与者职业技能。总体而言,这些研究没有从职业教育课程中完成的,而是一种基于虚拟现实技术学习过程和发展的探索,较少应用于职教一线训练。
2.理论基础以刻意练习理论为主,实践训练中需要在一定理论指导下开展
很多文章没有鲜明地提出学习理论,没有理论基础的实验研究只可以复制,但是没有推广价值。有文章明确提出了学习理论,“游戏化学习理论”与“刻意练习理论”作为研究开展的重要理论基础,为训练效果的提升发挥了重要作用。其中,“刻意练习理论”是指让有动机的学习者参与到某一集中实践中,这一实践是基于良构性的目标,代表一个现实世界的任务,并立即提供信息反馈。在VR训练中可尽量让参与者有充足的训练时间和体验,以便可以熟练掌握训练内容,唤起“肌肉记忆”。在今后职业技能培训或科学研究中,可结合学习理论、技能训练理论等,优化技能训练。
3.设计要素多元,基本交互占较大比重,但设计要素的使用缺少理论支撑且特定领域最适合何种设计要素尚不明确
在已有实证研究中,设计要素丰富,尤以基本交互、反馈、用户自主选择涉及领域最为多元。但设计要素的使用较少有理论支撑,应用领域与设计要素之间存在着“多对多”的关系,特定领域最适合何种设计要素尚不明晰。从气泡图中看,驾驶领域对“真实环境”这一设计要素使用频率最高,效果也较为显著。然而,其他设计要素如果和“真实环境”配合使用能否产生比“真实环境”更好的效果,其他设计要素是什么,其他要素的参与能带来什么其他负面影响,其他要素与“真实环境”如何配合等问题尚不明确。未来研究中可聚焦于虚拟现实技术的设计要素对职业技能培养的影响,为设计开发人员提供参考和借鉴。
4.数据收集方式以问卷调查和录像记录为主,未来研究可借助人工智能、多模态数据分析等技术开展测评
、量表等传统方式为主,数据分析方法也主要依靠t检验、U检验。随着眼动技术、可穿戴设备和人工智能技术的发展,全程记录参与者的训练情况、从参与者的生理反应来测量参与者的训练效果逐渐有研究者进行探索。因此,融合传统数据和生理数据的收集、人工智能技术和多模态数据分析技术等有望成为虚拟现实技术应用于职业技能效果测评的重要发展方向。
5.量化研究和混合研究是当前主要研究方法,迁移至真实情景下的探究式实验和基于设计研究范式的改进式实验是未来研究发展方向
对已有实证研究分析发现,研究设计多为虚拟组与传统组对照,以探究虚拟现实技术是否能超越传统班级讲授或实物操作。而迁移至真实情景下的效果探究实验和基于设计研究范式的改进式实验相对较少。利用虚拟现实技术进行职业技能训练的目的是快速实现工作的“零适应期”,提高真实环境下的训练效果。如果不检测真实环境下的技能迁移效果,VR技能培训效果难以有说服力,不足以给研究者和教学者以参考。因此,探究“虚拟现实环境下训练后,技能操作能否迁移至真实训练环境中?”“如何优化虚拟现实环境下的技能训练”等问题的意义更为深远。
● (二)研究启示
根据以上研究结果和研究结论,本研究总结归纳了三条意见建议,分别为虚拟现实系统开发者、研究者和职业技能培训者提供参考与借鉴。
1.系统开发者——创新、针对、合作
首先,对于虚拟现实系统的开发人员来讲,可适当引入人工智能技术,使“造客之术”与“塑主之术”融为一体,给体验者带来更好的沉浸感。人工智能技术引入使训练者与虚拟现实的交互更加智能。其次,根据职业技能训练存在的问题,开发合适的虚拟现实系统。开发一套虚拟现实系统的价格昂贵,因此,需要针对技能训练过程中存在的特定问题,切合VR系统使用的必要性来开发合适的虚拟现实系统。最后,开发人员应与技能培训人员密切合作,使系统所具备的功能满足学习者和教学人员需要。技能培训人员在应用领域和课程教学方面有着足够的经验,开发人员与技能培训人员合作,有助于加快VR系统的改进,最大限度地发挥VR系统在教学中的潜力。
2.研究者——转型、全人发展、伦理关照
中的效果如何、影响因素有哪些等问题;研究范式亦可向教育设计研究范式转变,优化VR在技能训练中的实践。研究者收集的数据尽量包含主观自我报告数据和体验者客观生理数据,尝试使用多模态数据分析技术,力求研究结果的科学性与可靠性。其次,研究者除培养体验者技能训练与情感态度外,还可将焦点集中于训练者创造力、空间感知能力的培养,以关照训练者的“全人”发展,丰富终身学习体系的内涵与效能。最后,虚拟现实技术引发的伦
3.教学者——规划、课程开发、互动合作
首先,教学者需要清晰地规划何种训练内容有必要使用VR。适当指导训练者在VR中遇到的困难,提供必要的学习支架以支持训练者训练效果。其次,与训练者共同开发VR环境中的训练课程。学生从教育资源的“消费者”转向“创造者”已经成为教育发展中的重要趋势,教学人员可与训练者共同开发课程,构建共同创造型学习环境,并最终促进训练者训练效果的提升。最后,职业技能训练教学人员需要与系统开发人员合作,以选择适合本门课程的训练内容,满足教学需要;与研究人员合作,接受研究者最新理论的指导,创新教学模式,改进教学实践。
本文摘自《中国职业技术教育》2022年第6期,如有转载请注明出处。
引用本文请标注:郭烁,李瑶庆,侯晓飞.虚拟现实技术应用于职业技能训练:应用领域、理论基础、设计要素、效果测评——基于国外37篇实证研究的系统性分析[J].中国职业技术教育,2022(6):31-39.
