声效
VFX(Visual effects,请与CG适当区别)为音频后制打开了中国地产的正门,只要总体规划得宜,它能为电影制做节约大量的天数和钱财。
听到VFX时,你可能将首先想到恶魔和太空船。要说,但是随着工具显得更昂贵、功能强大,VFX在音频中显得无所不在。即使是简单的记录片或较大型商业性音频工程项目,也经常采用VFX来解决小错误或节约制做的天数和钱财。
静止不动的效用
当代电影中出现的大多数VFX是『静止不动的效果』,这意味着在平庸情况下,观众们无人知晓他们正在观赏的是经过位数复原或制备的结果——你可能将居然,电影『SNS互联网』比『变形金刚』拥有更多的特技摄影机。
对于一个新房子起火的情景,你能建个新房子的假壳将它引爆,也能通过笔记本电脑聚合的闪电效用来节约生产天数、钱财,而且更加安全。或是你为某公司的网络营销音频摄制了一次对其CEO的采访音频,孙玉以后却发现CEO穿著暗含某奢华国际品牌logo的衬衣。考虑到你可能将不愿意与该国际品牌的PR项目组联系,因此需要采用VFX删掉掉。又或是你在南京军区史诗片中想删掉路牌或街灯等等的当代公共设施班莱班县代替整个背景。
能这么说,由于位数声效的广泛应用,任何电影、中高档商业性和非主流广播节目都在采用VFX来搞掂观众们可能将会揣测是不真实的东西。要知道,最后一部没有采用VFX的奥斯卡奖『电影奖』已经是20多年前的事了。
VFX总体规划
VFX的如上所述阶段始自前期制做业务流程。大型的听觉特技明确要求现场制做人员和后制人员之间进行总体规划和协调,以保证每个摄影机的控制技术明确要求都在计划之中且实施正确。
在较细的工程项目中,VFX剪接师是剪接部门和VFX项目组之间的协调人。要担当这个配角,必须对这两个领域都有深刻的理解,并且能够细致的跟踪每个摄影机的进展。
在有VFX的电影中,可能将有上千个特技摄影机分发给众多供应商。在这种情况下,就由后制主管(他们可能将配有一个或多个助手或协调员与他们合作)来充当剪接项目组和所有VFX供应商之间的协调人。这是一项重要的工作,需要流利的声效语言,对细节的敏锐观察能力以及在处理物料和脑袋短路时沉着冷静。
剪接和特技
如果你要剪接包含VFX的工程项目,在离线剪接时就需要在天数线指定某种形式的占位符来代替这个尚未完工的片段。比如如果是向真实摄制情景添加声效的,则该情景片段本身能充当占位符。如果是在绿幕前表演的现场演员,则该表演片段就是占位符。如果是剪接完全由笔记本电脑聚合的摄影机或片段,则需要自行创建一个占位符:
Text-o-matic
最基本的占位符类型,它们是暗含摄影机说明的标题卡。例如『 VFX –太空飞船从摄像机旁飞过』。
故事板
通常是手绘的静态照片,表明某些片段的景别和预期动作,为剪接预留空间,能在其中代替完成的(或进行中的)特技,并帮助选择最佳的环境实景摄影机。
Animatics
在天数线上放置的一组情节提要,标明节奏和天数点。它们用于长一些的片段,让剪辑师能在制做笔记本电脑动画之前就处理好音乐或画外音,从而形成片段流。
可视化预览(Previz或Pre-Visualization) 线框式或比较简陋的3D动画,临时替代来展现运动和天数点的片段,对于动作片段尤其重要。
移交给VFX
在将实景摄制与制备元素相结合的工作中,剪接项目组负责在VFX工作室开始工作之前对镜次进行挑选。通常,剪接项目组中的某个人(可能将是助理剪接或VFX剪接师)会在NLE中创建摄影机的粗略临时版本,保证情景中的表演至少是可用的,或保证当前背景是制备的最佳选择。最好不要让VFX项目组开始工作时,才意识到另一个镜次效用会更好。
一旦剪接师确认了片段中摄影机的位置,VFX剪接师(或助理剪接师)就会准备几个文件。
首先,VFX剪接师要定位与需要处理的摄影机相对应的原始摄像机文件,因为他们需要完整分辨率的元素以保证最高画质。在大多数复杂的声效方案中,可能将有多个背景、前景元素、将被安置演员配角的机械或穿过背景的灯光。听觉特技工作室需要将高分辨率的素材用于将要整合的摄影机,而且需要采用某种资产管理办法,来跟踪常常多达几十种之多的元素。
你可能将需要提供比VFX片段还要长的对应原始摄像机文件,也可能将需要导出更小的子片段。如果是发送子片段,要保证包含句柄并采用适当的中间编码。发送粗剪片段也很有用,以便VFX供应商了解他们制做的摄影机是否适合上下文环境。
老生常谈,正确的文件命名和元数据管理对于此过程仍然至关重要,这样每个人都能跟踪发送的内容并保证它们组织合理。听觉特技剪接师(和/或后制主管/协调员)和听觉特技工作室会分别采用详细的列表和电子表格(或某种现成的、定制的工程项目管理软件)来跟踪整个摄影机的处理进程。
当VFX摄影机完成并签收后,VFX公司会把摄影机的完成版本渲染成高质量的中间编码或未压缩的格式,发送回剪接项目组。然后,剪接师采用与其它离线剪接内容相同的编码来创建代理文件,再将其放回天数线上以保证一切按计划运行。
从VFX小组发送的文件被视为新的摄像机原始文件,应与其他摄像机文件一起备份和存储,以便在需要时重新链接。
听觉特技业务流程
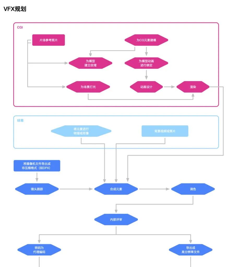
制备
制备是将多个图像组合在一起的任务,这让它们看起来像是同一张图像。从控制技术上讲,这是VFX业务流程的最后一步,也是最基本的明确要求。
制备是一项精确的工作,因为这两个元素(对于复杂的摄影机是数十个元素)是分别创建的。为了使观众们相信人物和背景处在相同的空间里,制备师可能将不得不花费数小时细化细节,例如光线、焦点、阴影、反射和大气效用等,让各种元素看上去符合同一个空间中的原始听觉逻辑。人眼出奇地擅长发现这种技俩,特别是人类、动物或飞机在真实环境中的原本真实外观。效用不好的制备很容易导致观众们在观影时出戏。
遮罩 Mattes
和字面意思上一样,遮罩就像是前景对象的边缘裁切,使你能将其与背景分离,并放在新的背景上。为了在制备时能在背景上制备多个前景、中景元素,你需要为每个元素设置遮罩。创建遮罩的方法有很多,通常如果要将CG元素添加到实景摄影机中,VFX软件能自动聚合遮罩。如果你需要剪裁出实景摄影机的一部分,就能手动来剪裁(即转描 Rotoscoping)或采用绿幕或蓝幕(即抠像 Keying)。
抠像 Keying
抠像是基于容易被位数化分离去除的颜色摄制的前景对象,从而为前景图像创建和保留遮罩,将其放置在不同的背景上。要获得可用的抠像,需要精心执行几个步骤,这些步骤得从摄制现场开始。
重要的是,要在整个表面上均匀地照亮绿幕,以免出现阴影或光点。而且,你要保证绿幕与演员或摄制物体之间有足够的距离,避免绿色『溢出』反射到主体上。绿幕照明不好会导致不完整的抠像结果,从而出现毛边,导致还得手动复原,这就破坏了一开始采用绿幕的目的。
另外,情景中的其它任何颜色,尤其是演员所穿的衣服不能与幕布的颜色相同。如果演员在绿幕前穿著绿色衬衣,那么衬衣会随着背景消失。之所以采用亮绿色和蓝色,是因为这些颜色几乎不会出现在肤色中,因此不必担心演员身体的某些部分会消失,除非他们染了绿色的头发。值得注意的是,取决于抠像软件的质量,有些精细的细节可能将消失(例如,一缕头发或羽毛,在妆发或服装上要注意这些)。
无论采用哪种抠像软件,都需要在图像中指定要抠出的颜色。还需要进一步的调节,因为背景的确切色调会根据光线和阴影而变化。隔离颜色范围后,将其删掉,如果正确摄制并照亮了情景,遮罩就完成了,能与背景图像一起制备了。但是,在许多情况下,遮罩可能将需要进行一些微调,保证既不会『夹住』图像(当放置在新背景上时,图像边缘坚硬且有不自然的外观)也不会给图像留下过多的绿色边框,这会在最终制备中导致可见的遮罩线。
转描 Rotoscoping
如果仅凭抠像还不能解决问题怎么办?转描(也称Roto)是当对象在摄影机中移动时,逐帧跟踪对象以创建遮罩,使其能与其它图像制备的过程。这通常是手动或半手动完成的,可能将会非常耗时,但这是唯一的解决方案。
为了转描对象,必须手动完美地描绘对象轮廓,然后逐帧调整。由于大多数电影都是以每秒24帧的速度摄制的,因此一分钟的转描摄影机可能将需要调整1,440帧。
一些高级工具能进行单帧转描、分析素材,然后自动修正以匹配配角的动作,但即使是最好的跟踪工具也常常会失败。最好的情况是,特技师们只需要每几帧进行一次调整,这能大大减少工作量,但是对于这些艺术家来说,逐帧修改极为常见。
转描也被用于动画控制技术,在这种控制技术中,动画师逐帧绘制真人配角的动作,以创作出动人的艺术。
笔记本电脑图形(CG或CGI)
CG或CGI涵盖由笔记本电脑聚合而不是由摄影机摄制的任何类型的图像。通常是梦幻般的生物或物体,但也可能将是作用于完全正常事物的不可见效用。比如,如果演员正在做的事情非常危险,那么你上能采用完全CGI的配角,即『位数替身』。在威尔史密斯的电影『双子杀手』中,VFX特技部门即是采用了最先进的全景照片扫描和动作捕捉等控制技术,创建了一个完全位数化的配角,并将其与真实演员的表演动作进行绑定,从而实现在同一个画面中让真实演员与位数替身能『同时表演』的奇迹般的声效。
聚合3D配角或对象的基本过程始自建模,这涉及创建细致的3D模型,然后将其『蒙皮』或上色等等。绑定步骤会为模型分配控制点,使其能够根据动画师的需求完成动作。模型绑定完成后,动画师将接手创建动作。之后,会应用纹理和着色器(能模拟诸如毛皮或头发等等的东西)。接下来是对CG配角进行打光,以使其看起来适合环境并能与其他对象、配角或环境进行互动。最后,渲染CG,聚合最终元素和遮罩,以便动画制备人员能进行微调,将所有元素集成到最终摄影机中。
听起来很简单?不。创建一个看起来像摄像机摄制出来的可信的CG配角或情景是一项巨大的挑战,其中涉及许多复杂的任务,可能将需要来自世界各地的多位甚至数百位熟练的艺术家才能完成。
对于我们前面提到的新房子燃烧情景,能创建暗含或不暗含CG的摄影机。能在黑色背景下摄制闪电的音频,然后将其制备到房屋中。在这种情况下,只需要结合两个实景摄影机,因此不涉及CG。另外,你也能采用笔记本电脑聚合的闪电来模拟火灾。模拟自然元素(例如火和水)需要一定的专业知识和技巧,即使是采用当今能聚合惊人自然现象的强大软件。但优点是你能更精确地安排一切——而且没有人会在摄制过程中受伤。
运动追踪
运动跟踪(也称为『动作匹配』)使你能将元素(CG或实景)插入运动的实景摄影机中。在房屋起火的示例中,如果摄像机是固定的,则只需将火元素放置在正确的位置制备就行了。但是,如果摄像机在移动,则需要在整个摄像机移动过程中将火元素匹配到房屋上。
运动跟踪包括将实景情景中摄像机的运动轨迹进行转换(可通过现场采集的摄影机动作数据,也能通过对实景画面进行分析得出,后者也被称为摄影机动作『反求』),并将其分配给跟踪软件中的虚拟摄像机,以使要插入的元素与背景的速度、角度和比例相匹配。
这种控制技术常常用作情景内的屏幕代替。在摄制现场,你可能将会看到电视或笔记本电脑屏幕的角上暗含加号或圆圈(着色的四象限图案),以帮助收集情景跟踪数据。声效摄制组通常会采用位数测量设备或激光雷达(激光成像检测和测距)来测量整个摄像机的移动过程。在非常复杂的情况下(例如,『伸冤人2』的飓风情节),他们需要在笔记本电脑上重建整个城镇,以便在整个摄像机移动过程中保留演员和建筑物,然后将其与前后景的CG大气元素进行制备。
一旦摄影机数据被采集并输入到软件中,软件就能跟踪事先设定好的这些参考点的变化位置和大小,进行屏幕代替制备,从而使制片人员不必担心录制屏幕时常见的反射、光线问题或图像频闪。
由于较大型化高画量的摄像机和电控云台控制技术使移动摄像机比以往任何时候都更加容易控制,因此在VFX摄制中,运动跟踪已显得越来越普遍。
