目录
2.1. Git基本概念 10
2.6. Patch 27
2.7.2. 查找某一行代码最近一次是谁修改的 30
背景介绍
近期公司将代码管理工具从svn转换为git,由于之前未接触过git,在使用方式上有些不太习惯,因此决定简单学习下git。
本文只是网络的搬运工,仅仅是对网络上已有的一些知识的收集和整理,文章中出现的一些图片和内容,在网络上基本都可以找到。由于git本身比较复杂,本文只是简单罗列了一些知识点,每个知识点几乎都是简单带过。如果想要深入学习这些知识点,或者是深入了解git,建议找专门的书籍学习。
文章中如有不对的地方,请大家以专业书籍中的内容为准。
版本管理软件的发展历史
版本控制系统(Version Control System,VCS)是一种软件,可以帮助软件团队的开发人员协同工作,并存档他们工作的完整历史记录。
纵观版本控制系统的发展历史,《Version Control By Example》一书的作者 Eric Sink 在他的书中对版本控制进行了分类,广义上讲,版本控制工具的历史可以分为三代:
代网络操作并发性示例《Version Control By Example》可以直接在作者的网站下载电子版(PDF 或 EPUB)
再追溯到之前,几乎是手工管理方式了。版本管理的历史如下图所示:
分布式版本控制系统与集中式版本控制系统的比较
第二代版本控制系统被称为集中式版本控制系统(Centralized Version Control Systems,CVCS),其对同步修改更加宽容,但有一个明显的限制,用户必须在允许提交之前将当前修订合并到他们的工作中。
第二代版本管理系统(集中式版本控制系统)
在集中式版本控制系统中,如果所有服务器都宕机了(注意服务器可能有多个备份),那么所有的开发者就只能干瞪眼了!因为,集中式版本控制系统对于项目的管理是依赖于服务器中的中心仓库的!我们的更改必须要提交到服务器中的中心仓库。这里所谓的干瞪眼不是指所有的开发者不能工作,不能继续修改代码了。只是不能与其他人同步代码而已,不能提交自己的修改了,只能在本地进行代码的修改。
这代主要是实现了中心服务器端的代码版本管理,特点是可以让多人同时对一个代码版本库进行同步和修改,但缺点也相当明显:
在无法连接服务器的情况下,无法查看日志以及提交和比较代码版本(慢速网络和远程异地工作的程序员的痛),以及当服务或者网络出现问题的时候很多人员就会无法工作。不支持local branch,导致branch创建管理复杂,并且一旦创建就很难修改(快速迭代开发中的程序员的痛)由于只有一个中心端服务器,一旦发生灾难性问题,那么所有日志都会丢失,所以需要经常做备份(备份需要不小的成本)如果软件代码量过于庞大,一般会出现速度缓慢的情况,因为每次的日志查询、不同版本之间的代码比较和代码提交等操作都需要和服务器通信,造成服务器端的负载过大。提交代码时无法先做Code Review 和CI Review。第三代版本控制系统被称为分布式式版本控制系统(Distributed Version Control Systems,DVCS),其允许合并和提交分开。在每个使用者电脑上就有一个完整的数据仓库,没有网络依然可以使用。
第三代版本管理系统(分布式版本控制系统)
每个开发者本地都有一个完整的数据仓库,里面记录了所有的提交历史及文件信息,从这个库中,可以得到所有的信息,不需要向服务器发出请求。这代结合了第一代和第二代的优点并实现了分布式的代码版本管理。这代的优点:分布式管理,在没有和服务器有连接的情况下仍然可以查看日志,提交代码,创建分支;支持local branch,可以快速方便的实现各种分支管理;支持分布式,从而可以实现分块管理,以及负载分流管理。
集中式好处是本地不用初始化太多东西就能开始工作,并且当代码更改量很大后,不太占用本地空间。分布式就把服务器上所有的代码数据(包括所有历史)都要拷贝下来。
分布式就可以摆脱必须有个中心节点才能干活的尴尬问题。但如果是多人紧密协作,每天多个update。必须有个中心节点协调,那和集中式区别也不大。
没有单纯的好不好,适合的才是最好的,所以用什么代码管理工具,看个人和公司的需要。比如集中式版本管理系统不能够离线提交不是缺点,因为大部分人可能用不到这种方式,能够离线提交只是分布式版本管理系统的一个很好的特性。集中式版本管理系统也会存在多个服务器(互为备份),一旦出现故障,可以快速切换到备份服务器,大大降低了服务器出现异常后对正常工作的影响。
Git历史
自2002年开始,林纳斯·托瓦兹决定使用BitKeeper作为Linux内核主要的版本控制系统用以维护代码。因为BitKeeper为专有软件,这个决定在社群中长期遭受质疑。在Linux社群中,特别是理查德·斯托曼与自由软件基金会的成员,主张应该使用开放源代码的软件来作为Linux核心的版本控制系统。林纳斯·托瓦兹曾考虑过采用现成软件作为版本控制系统(例如Monotone),但这些软件都存在一些问题,特别是性能不佳。现成的方案,如CVS的架构,受到林纳斯·托瓦兹的批评。
2005年,安德鲁·垂鸠写了一个简单程序,可以连接BitKeeper的存储库,BitKeeper著作权拥有者拉里·麦沃伊认为安德鲁·垂鸠对BitKeeper内部使用的协议进行逆向工程,决定收回无偿使用BitKeeper的许可。Linux内核开发团队与BitMover公司进行磋商,但无法解决他们之间的歧见。林纳斯·托瓦兹决定自行开发版本控制系统替代BitKeeper,于2005年以GPL发布git系统。
以上引用自维基百科https://zh.wikipedia.org/wiki/Git。
Git优缺点
优点:
适合 分布式开发,强调个体;分支创建、合并代价小,非常快,开发方便;速度更快,灵活,给程序员更多自由;公共服务器压力和数据量都不会太大;离线提交(不能算优点,只能算一个特性吧)。缺点:
权限控制较差。一旦开发者把整个库克隆下来就可以完全公开所有代码和版本信息;学习周期相对而言比较长;不符合常规思维。Git介绍
Git基本概念
Git涉及到的基本概念有:
远端仓库(Remote Repository)本地仓库(Local Repository,下图中的.git directory Repository)工作区(Work directory)暂存区(Stage Area,又叫Index)如下图所示:
Git 基本内容
使用git的一般流程是:
使用git clone命令,从远端仓库中clone版本库到本地。本地进行修改。使用git add命令将修改的文件放入暂存区。使用git commit命令将暂存区的文件提交到本地仓库。使用git push命令,将本地仓库中的修改,推送到远端仓库中。工作区就是本地电脑里能看到的目录,可以直接编辑的文件。如使用git clone命令clone一个仓库到本地后,本地的目录结构如下:
这些文件都属于工作区中的文件。
.git目录中的内容是git的本地仓库和暂存区所在的目录,如下图所示:
.git目录下index文件是暂存区的内容,其它的文件是本地仓库文件。原理如下图所示:
工作区、暂存区、版本库原理
详细原理请参考相关书籍。
Git文件状态
Untracked: 未跟踪, 此文件在文件夹中, 但并没有加入到git库, 不参与版本控制。通过git add 状态变为Staged。Unmodify: 文件已经入库, 未修改, 即版本库中的文件快照内容与文件夹中完全一致。 如果它被修改, 而变为Modified。Modified: 文件已修改, 仅仅是修改, 并没有进行其他的操作。这个文件也有两个去处, 通过git add可进入暂存staged状态, 使用git checkout 则丢弃修改过, 返回到unmodify状态。 这个git checkout命令即从库中取出文件, 还原文件。Staged: 暂存状态。执行git commit则将修改同步到库中, 这时库中的文件和本地文件又变为一致,文件为Unmodify状态。执行git reset HEAD filename取消暂存, 文件状态为Modified。Git状态变化图
使用git status命令可以查看文件的状态,git会详细列出文件的状态,如下图所示
“要提交的变更”即是暂存状态,说明已使用git add命令添加到暂存区中。
“尚未暂存已备提交的变更”即是Modified状态。说明这些文件已被git管理,目前已被修改,但没有被添加到暂存区中。
“未跟踪的文件”即是新建的文件,还未被添加到git中管理。
也可以使用git status -s命令查看格式更为紧凑的输出。
有两栏状态,左侧栏表示暂存区状态,右侧栏表示工作区状态。
? –未跟踪文件
M –修改
A –新增
D –删除 (图片中没有,如果执行了git rm命令,会有此中标志)
Git开发工作流
WorkFlow 的字面意思是工作流,即工作流程。因为有分支的存在,才构成了多工作流的特色。事实的确如此,因为项目开发中,多人协作,分支很多,虽然各自在分支上互不干扰,但是我们总归需要把分支合并到一起,而且真实项目中涉及到很多问题,例如版本迭代,版本发布,bug 修复等,为了更好的管理代码,需要制定一个工作流程,这就是我们说的工作流,也有人叫它分支管理策略。
工作流不涉及任何命令,因为它就是一个规则,完全由开发者自定义,并且自遵守,正所谓无规矩不成方圆,就是这个道理。
目前实用度最高的是以下三个工作流:
Git FlowGitHub FlowGitLab FlowGit Flow
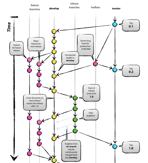
这个工作流,是 Vincent Driessen 2010 年发布出来的他自己的分支管理模型。
Git Flow 的分支结构很特别,按功能来说,可以分支为5种分支,从5 种分支的生命时间上,又可以分别归类为长期分支和暂时分支,或者更贴切描述为,主要分支和协助分分支。
在采用 Git Flow 工作流的项目中,代码的中央仓库会一直存在以下两个长期分支:
masterdevelop其中 origin/master 分支上的最新代码永远是版本发布状态。origin/develop 分支则是最新的开发进度。
当 develop 上的代码达到一个稳定的状态,可以发布版本的时候,develop上这些修改会以某种特别方式被合并到 master 分支上,然后标记上对应的版本标签。
除了主要分支,Git Flow 的开发模式还需要一系列的协助分支,来帮助更好的功能的并行开发,简化功能开发和问题修复。是的,就是下面的三类分支。这类分支是暂时分支非常无私奉献,在需要它们的时候,迫切地创建,用完它们的时候,又挥挥衣袖地彻底消失。
协助分支分为以下几类:Feature BranchRelease BranchHotfix BranchFeature 分支用来做分模块功能开发,命名看开发者喜好,不要和其他类型的分支命名弄混淆就好,举个坏例子,命名为 master 就是一个非常不妥当的举动。模块完成之后,会合并到 develop 分支,然后删除自己。
Release 分支用来做版本发布的预发布分支,建议命名为 release-xxx。例如在软件 1.0.0 版本的功能全部开发完成,提交测试之后,从 develop 检出release-1.0.0 ,测试中出现的小问题,在 release 分支进行修改提交,测试完毕准备发布的时候,代码会合并到 master 和 develop,master 分支合并后会打上对应版本标签 v1.0.0, 合并后删除自己,这样做的好处是,在测试的时候,不影响下一个版本功能并行开发。
Hotfix 分支是用来做线上的紧急 bug 修复的分支,建议命名为 hotfix-xxx。当线上某个版本出现了问题,将检出对应版本的代码,创建 Hotfix 分支,问题修复后,合并回 master 和 develop ,然后删除自己。这里注意,合并到 master 的时候,也要打上修复后的版本标签。
git工作流
GitHub Flow
GitHub Flow 是大型程序员交友社区 GitHub 制定并使用的工作流模型,由 scott chacon 在 2011 年 8月 31 号正式发布。
文章中说,因为 Git Flow 对于大部分开发人员和团队来说,稍微有些复杂,而且没有 GUI 图形页面,只能命令行操作,所以为了更好的解决这些问题,GitHub Flow 应运而生了。
GitHub Flow 示意图
对比上面那张 Git flow 分支模型图,真的可以称得上简单明了啦,因为 GitHub Flow 推荐做法是只有一个主分支 master,团队成员们的分支代码通过 pull Request 来合并到 master 上。
github flow 示意图
GitHub Flow 模型简单说明:
只有一个长期分支 master ,而且 master 分支上的代码,永远是可发布状态,一般 master 会设置 protected 分支保护,只有有权限的人才能推送代码到 master 分支。如果有新功能开发,可以从 master 分支上检出新分支。在本地分支提交代码,并且保证按时向远程仓库推送。当你需要反馈或者帮助,或者你想合并分支时,可以发起一个 pull request。当 review 或者讨论通过后,代码会合并到目标分支。一旦合并到 master 分支,应该立即发布。GitLab Flow
这个工作流十分地年轻,是 GitLab 的 CEO Sytse Sijbrandij 在 2014 年 9月 29 正式发布出来的。因为出现的比前面两种工作流稍微晚一些,所以它有个非常大的优势,集百家之长,补百家之短。
GitHub Flow 的出现,非常大程度上简化了 Git Flow ,因为只有一个长期分支 master,并且提供 GUI 操作工具,一定程度上避免了上述的几个问题,然而在一些实际问题面前,仅仅使用 master 分支显然有点力不从心,例如:
版本的延迟发布(例如 iOS 应用审核到通过中间,可能也要在 master 上推送代码)不同环境的部署 (例如:测试环境,预发环境,正式环境)不同版本发布与修复 (是的,只有一个 master 分支真的不够用)Gitlab工作流为了解决github工作流的一些问题,于是添加了一个些分支,专门用来发布版本。只有当对外发布软件的时候,才需要创建 release 分支。作为一个移动端开发来说,对外发布版本的记录是非常重要的,如果线上出现了一个问题,需要拿到问题出现对应版本的代码,才能准确定位问题。
在 Git Flow ,版本记录是通过 master 上的 tag 来记录。发现问题,创建 hotfix 分支,完成之后合并到 master 和 develop。
在 GitLab Flow ,建议的做法是每一个稳定版本,都要从master分支拉出一个分支,比如2-3-stable、2-4-stable等等。发现问题,就从对应版本分支创建修复分支,完成之后,先合并到 master,才能再合并到 release 分支,遵循 “上游优先” 原则。
Git常用命令
Git常用命令
Git diff
git diff:显示工作目录(working tree)与索引区(即暂存区快照,index,就是git add过的)之间的文件变更,即显示未被add的文件变更。
git diff –cached或git diff –staged:显示索引区和最后一次commit(HEAD)之间的文件更改,即显示已add但还未commit的文件变更。也即用”git commit”(不带-a)将被提交的文件变更。
git diff HEAD:显示工作目录与最后一次commit之间的文件变更,即显示所有未commit(包括未add和add两类)的文件变更。也即用”git commit -a”将被提交的文件变更。
git diff <分支名1> <分支名2>:比较两个分支上最后 commit 的内容的差别。比如,先git fetch下,然后比较远程的master与当前分支已经commit的内容差别:git diff origin/master feature/20170831_1214776_xiufu_1。此时是以origin/master分支为基础进行比较的,若把xiufu分支写在前面,则是以xiufu分支为基础进行比较的。 也可写作:git diff <分支名1>..<分支名2>
要查看有哪些文件发生了变化,可以加上–stat参数:
git diff origin/master feature/20170502_806526_dianshang_1 –stat
根据–stat的结果得到存在差异的文件列表,然后可用git diff 进一步查看该文件在两个分支中的差异:
git diff origin/master feature/20161114_263258_marketing_1 biz/src/main/java/com/sports/gerrard/biz/service/MarketingActivityService.java
如果想比较某一个具体的文件的修改,只需要在最后添加上文件名称即可。如git diff a.txt,即显示a.txt在工作区和暂存区之间的修改。
Git log
Git log命令用来查看提交历史,格式可能如下所示:
Log中显示下commit id(git commit命令提交时,会生成一个SHA值,这个SHA值就是本次commit的id)、分支、提交人、提交时间、提交时输入的信息。
默认情况下,该命令会显示所有的log日志,如果想看前几个提交,可以加-n参数,参数值是要查看的提交个数。
常用的选项如下所示;
-p –patch :显示每次提交所引入的差异(按照补丁格式输出)
-num :如 -2,限制日志显示的数量,-2只显示最近两次的提交
–stat :可以看到每次提交的简略统计信息
–pretty :这个选项可以使用不同于默认格式的方式展示历史提交,有一些内建子选项可以选择,如oneline会将每个提交放在一行显示。–pretty=oneline 。还可以定制日志记录的显示格式。format:”%h – %an, %ar : %s”,自定义的输出格式对后期的提取分析格外有用,因为知道输出的格式不会随着git的更新而发生改变。
–since :按照时间限制。如–since=2.weeks 会展示最近两周的提交。该命令的格式十分丰富,可以是类似“2008-01-15”具体的某一天,也可是是类似“2 years 1 day 3 mintes ago“的相对日期。
–author :提交作者
–grep :搜索条件
-S :俗称pickaxe选项,取“用鹤嘴锄在土里捡石头”之意,接收一个字符串参数,并且只会显示那些添加或删除了该字符串的提交。假设想找出添加或删除了某一个特定函数的提交,可以调用git log -S function_name
— 路径 :–后面有个空格,然后跟具体的路径,仅仅关心某些文件或者目录的历史提交。因为是放在最后位置上的选项,所以用两个短划线(–)隔开之前的选项和后面限定的路径名。
–no-merges :隐藏合并提交
–graph:这个选项添加一些ASCII字符串来形象分支、合并历史。
如下图所示:
有很多图形化的工具可以展示这些提交历史。
Git stash
有时,当你在项目的一部分上已经工作一段时间后,所有东西都进入了混乱的状态, 而这时你想要切换到另一个分支做一点别的事情。 问题是,你不想仅仅因为过会儿回到这一点而为做了一半的工作创建一次提交。 针对这个问题的答案是 git stash 命令。它的作用是把当前未提交的修改暂存起来,让仓库还原到最后一次提交的状态。如git pull 拉代码的时候,或者切换分支的时候,防止冲突和不便,会用到git stash,将工作区内容暂存起来。git stash作用的范围包括工作区和暂存区中的内容,也就是说没有提交的内容都会保存至堆栈中。
常用git stash命令:
(1)git stash save “save message” : 执行存储时,添加备注,方便查找,只有git stash 也要可以的,但查找时不方便识别。
(2)git stash list :查看stash了哪些存储
(3)git stash show :显示做了哪些改动,默认show第一个存储,如果要显示其他存贮,后面加stash@{$num},比如第二个 git stash show stash@{1}
(4)git stash show -p : 显示第一个存储的改动,如果想显示其他存存储,命令:git stash show stash@{$num} -p ,比如第二个:git stash show stash@{1} -p
(5)git stash apply :应用某个存储,但不会把存储从存储列表中删除,默认使用第一个存储,即stash@{0},如果要使用其他个,git stash apply stash@{$num} , 比如第二个:git stash apply stash@{1}
(6)git stash pop :命令恢复之前缓存的工作目录,将缓存堆栈中的对应stash删除,并将对应修改应用到当前的工作目录下,默认为第一个stash,即stash@{0},如果要应用并删除其他stash,命令:git stash pop stash@{$num} ,比如应用并删除第二个:git stash pop stash@{1}
(7)git stash drop stash@{$num} :丢弃stash@{$num}存储,从列表中删除这个存储
(8)git stash clear :删除所有缓存的stash
如当前工作区中的文件状态如下图所示:
执行git stash命令后,除了未纳入git管理的文件,其余的修改都被暂存了起来。显示的状态如下图所示:
使用git stash list命令可以看到目前暂存了一次:
使用git stash pop命令恢复之前暂存的内容,如下图所示:
merge与rebase
git merge的基本用法为把一个分支或或某个commit的修改合并到现在的分支上。 是一种常见的做法
git rebase 你其实可以把它理解成是“重新设置基线”,将你的当前分支重新设置开始点。这个时候才能知道你当前分支于你需要比较的分支之间的差异。
原理很简单:rebase需要基于一个分支来设置你当前的分支的基线,这基线就是当前分支的开始时间轴向后移动到最新的跟踪分支的最后面,这样你的当前分支就是最新的跟踪分支。这里的操作是基于文件事务处理的,所以你不用怕中间失败会影响文件的一致性。在中间的过程中你可以随时取消rebase 事务。如上图中的rebase所示,rebase后,原来commit的提交的基线改变了。
Merge和rebase的区别
Merge和rebase各自有自己的优缺点:使用merge的时候,优点是最大程度地保留了文件的改变记录,会保留所有commit的历史时间。缺点是会形成很多新的合并提交日志,特别是commit⽐较频繁时,在看提交日志的时候,显得比较杂乱。使用rebase的时候,优点是查看历史日志的时候会非常清晰,缺点是会改变提交的实际历史(这个命令会始终把你最新的修改放到最前头)。
使用merge还是使用rebase?使用哪个都可以,每个公司有自己的使用习惯。建议尽量只在本地进行变基,不要在远程仓库中变基。当然,对于比较小的改动,除了使用merge和rebase,还有别的方式(git stash)可以变相实现,后面会有介绍。
Patch
Git支持的补丁有两种格式:unix diff(即使用git diff、svn diff或其它diff命令生成的diff文件)、git 专用的patch(使用git from-patch生成的命令)。
使用unix diff格式的补丁
如果你收到了一个使用 git diff 或 Unix diff 命令的变体(不推荐使用这种方式,具体见下一节) 创建的补丁,可以使用 git apply 命令来应用。 假设你将补丁保存在了 /tmp/patch-ruby-client.patch 中,可以这样应用补丁:
$ git apply /tmp/patch-ruby-client.patch
这会修改工作目录中的文件。 它与运行 patch -p1 命令来应用补丁几乎是等效的,但是这种方式更加严格,相对于 patch 来说,它能够接受的模糊匹配更少。 它也能够处理 git diff 格式文件所描述的文件添加、删除和重命名操作,而 patch 则不会。 最后,git apply 命令采用了一种“全部应用,否则就全部撤销(apply allor abort all)”的模型, 即补丁只有全部内容都被应用和完全不被应用两个状态,而 patch 可能会导致补丁文件被部分应用, 最后使你的工作目录保持在一个比较奇怪的状态。 总体来看,git apply 命令要比 patch 谨慎得多。 并且,它不会为你创建提交——在运行之后,你需要手动暂存并提交补丁所引入的更改。
在实际应用补丁前,你还可以使用 git apply 来检查补丁是否可以顺利应用——即对补丁运行 git apply–check
如果在遇到失败时,不想全部撤销,则可以使用–reject参数,将应用失败地部分写入到.rej文件中。
使用git专用的patch
使用git format-patch命令生成的git专用diff文件,不仅有diff的信息,还有提交者,时间等等,仔细一看你会发现,这是个E-mail的文件,你可以直接发送它。
要应用一个由 format-patch 命令生成的补丁,你应该使用 git am 命令 (该命令的名字 am 表示它“应用(Apply)一系列来自邮箱(Mailbox)的补丁”)。 从技术的角度看,git am 是为了读取 mbox 文件而构建的, mbox 是一种用来在单个文本文件中存储一个或多个电子邮件消息的简单纯文本格式。 其大致格式如下所示:
使用git am xxx.patch命令,如果顺利的情况下,你会看到补丁被顺利地应用,并且为你自动创建了一个新的提交。 其中的作者信息来自于电子邮件头部的 From和 Date 字段,提交消息则取自 Subject 和邮件正文中补丁之前的内容。
但是,有时候无法顺利地应用补丁。 这也许是因为你的主分支和创建补丁的分支相差较多,也有可能是因为这个补丁依赖于其他你尚未应用的补丁。 这种情况下,git am 进程将会报错并且询问你要做什么:
该命令将会在所有出现问题的文件内加入冲突标记,就和发生冲突的合并或变基操作一样。 而你解决问题的手段很大程度上也是一样的——即手动编辑那些文件来解决冲突,暂存新的文件, 之后运行 git am –resolved 继续应用下一个补丁:
常见问题
提交记录保持一条直线的方法
有两种方式可以实现:
使用git rebase1、先确保本地的修改已经git add和commit了;2、使用git pull –rebase命令更新代码;3、使用git push 推送代码到远程分支。
使用git stash对于代码只有少部分的改动,可以使用stash命令。
查找某一行代码最近一次是谁修改的
使用git blame命令。如下图所示:
对于大文件,也可以添加-L x,y 参数选择具体的某几行,如查看第三行到第6行是谁最后一次修改的:git blame -L 3,6 hello.go
附录
一些引用的网址:
名称地址版本控制的发展历史https://blog.it2048.cn/article-bbkz/版本控制系统 之一 概念、分类、常见版本控制系统(CVS、SVN、BitKeeper、Git 等)https://www.cnblogs.com/boyYu/p/12145507.html40年版本控制系统技术演进,从SCCS到Githttps://baijiahao.baidu.com/s?id=1651801373530959819&wfr=spider&for=pcgit暂存区https://blog.51cto.com/5162886/2065887Git三大特色之WorkFlow(工作流)https://www.jianshu.com/p/0c6056437abfGit工作流http://www.ruanyifeng.com/blog/2015/12/git-workflow.htmlGit diff最全最详细的4大用法https://blog.csdn.net/wq6ylg08/article/details/88798254Git查看提交历史https://git-scm.com/book/zh/v2/Git-%E5%9F%BA%E7%A1%80-%E6%9F%A5%E7%9C%8B%E6%8F%90%E4%BA%A4%E5%8E%86%E5%8F%B2Git merge和rebase的区别https://zhuanlan.zhihu.com/p/75499871Git合并策略https://www.html.cn/archives/10077/Git stash用法和注意点总结https://www.cnblogs.com/zndxall/archive/2018/09/04/9586088.html参考书籍
书名下载地址Git官方文档-progithttps://github.com/progit/progit2-zh/releases/download/2.1.55/progit_v2.1.55.pdfGit权威指南https://www.jb51.net/books/161519.html































