ACNA 的基本概念
潜能等数个各方面与构架掌控崇天,形成了腾讯独一无二的云原生植物构架结构设计方式— ACNA(Alibaba Cloud Native Architecting )。这套方式在穆萨云非官方前段时间出版发行的科幻小说《穆萨云云原生植物构架课堂教学》中有更详尽的如是说。
(1)ACNA 的作用与目地
1)提高研制项目组的潜能,同时实现生产成本、工程进度方案、机能和产品质量等最终目标。
2)辅导研制项目组掌控研制和网络管理操作过程,强化 IT 组织机构结构并打造出更为高效率的软件工程销售业务流程监督机制。
3)鼓励研制项目组,在确认云原生植物构架的适用性以及机能定位云原生植物化各方面关键性问题的操作过程中优先选择改良思路。(2)ACNA 的同时实现关键步骤
1)确认民营企业现阶段所在的云原生植物构架适用性等级。
2)介绍会对改良生产产品质量和强化操作过程起关键性作用的因素。
3)将工作重点项目分散在非常有限的几个关键性最终目标上,进而有效率达到强化原有研制销售业务流程的效用,进而稳步改良商品。
ACNA 是一个“ 4+1 ”的构架结构设计销售业务流程,其中,“ 4 ”代表者构架结构设计的关键性视点,包括民营企业发展战略视点(ACNA-S1)、销售业务发展视点(ACNA-S2)、组织机构潜能视点(ACNA-S3)和云原生植物掌控技术构架视点(ACNA-S4);“ 1 ”表示云原生植物构架的构架稳步重构生态圈(ACNA-S5)。4 个关键性视点和 1 个生态圈的亲密关系(重新命名为 ACNA-G1 ),如图 1 所示。 图 1 ACNA-G1:ACNA 构架结构设计销售业务流程亲密关系左图ACNA 除是一种构架结构设计方式,还包涵对云原生植物构架的评估结果管理体系、适用性来衡量管理体系、行业应用领域最差课堂教学、掌控技术和商品管理体系、构架准则、实行辅导等。两本书的其他段落将分别详尽传授云原生植物的掌控技术和商品管理体系、构架准则、最差课堂教学等各方面,这里主要如是说云原生植物构架的适用性来衡量管理体系和实行辅导两个各方面。
ACNA-S1:民营企业发展战略视点
任何构架都必须服务于民营企业发展战略,云原生植物构架也不例外!与以往构架的升级有所不同,云原生植物构架的升级不仅是掌控技术的升级,更是对民营企业核心销售业务生产销售业务流程(即通过软件开发和运营构建数字化销售业务)的一次重构,云原生植物构架升级的意义,如同工业时代用更自动化的流水线替换手工作坊一样深刻。
民营企业必须清楚销售业务发展战略与云 IT 发展战略之间的亲密关系,即云 IT 发展战略只是对销售业务发展战略进行必要的掌控技术支撑,还是云 IT 发展战略本身也是销售业务发展战略的一部分。通常,高科技公司会对云计算提出更高的需求,比如,通过大量使用云厂商提供的 AI 掌控技术为用户提供智能化的用户体验,以及使用 IoT(物联网)和音视频掌控技术为用户建立更广泛、生动的连接。
实际上,在数字化转型的今天,越来越多的民营企业认为云 IT 发展战略应该在民营企业销售业务发展战略中扮演掌控技术赋能销售业务创新的重要角色,云 IT 已经变成了“ Cloud First ”,甚至“ Cloud Only ”,只是在全部采用公有云还是采用混合云的思路上存在一些差别。基于云 IT 发展战略,云原生植物构架可以帮助民营企业同时实现泛在接入掌控技术,构建数字化生态系统,还可以从掌控技术的角度确保数字化销售业务的快速迭代,构建面向用户体验管理的数字基础设施,稳步强化 IT 生产成本,降低销售业务风险。
ACNA-S2:销售业务发展视点
腾讯在为民营企业提供云服务和咨询的操作过程中发现,数字化销售业务对掌控技术构架的主要诉求是保证销售业务连续性、销售业务快速上线、销售业务生产成本掌控,以及科技赋能销售业务创新。销售业务连续性诉求主要是指数字化销售业务必须能够为用户稳步提供服务,不能因为软硬件故障或 Bug 导致销售业务不可用,还要能够防止黑客攻击、数据中心不可用、自然灾害等意外事故发生。此外,当销售业务规模快速增长时,软硬件资源的购买和部署一定要及时,以便民营企业能够更好地拓展新用户。
市场瞬息万变,相较于传统销售业务,数字化销售业务具有更灵活的特性,这就要求民营企业具备更快的“业务到市场”的潜能,包括新销售业务快速构建、原有销售业务快速更新等。云原生植物构架能够深刻理解民营企业对这些潜能的诉求,并在商品、工具、销售业务流程等数个层面进行不同程度的处理。需要注意的是,这些诉求同时对组织机构结构带来新的要求,可能会要求应用领域进行彻底重构(比如微服务化)。
云计算必须为民营企业释放生产成本红利,帮助民营企业从原来的 CaPex 模式转变为 OpEx 模式,即不用事先购买大批软硬件资源,而是用多少支付多少;同时,大量采用云原生植物构架也会降低民营企业的开发和网络管理生产成本。有数据显示,通过容器平台掌控技术可使网络管理支出生产成本降低 30%。
传统模式下,如果要使用高科技赋能销售业务,则会经历一个冗长的选型、POC、试点和推广的操作过程,而如果优先选择使用云厂商和第三方提供的云服务,则可以更快速地应用领域新掌控技术进行创新。因为这些云服务具备更快的连接速度和更低的试错生产成本,且在不同掌控技术的集成上具备统一平台和统一掌控技术依赖的优势。
ACNA-S3:组织机构潜能视点
云原生植物架构升级是对民营企业的整个 IT 构架的彻底升级,每个组织机构在进行云原生植物构架升级时,必须根据民营企业自身的情况量体裁衣,其中,组织机构潜能和掌控技术栈处于同等重要的地位。云原生植物构架涉及的构架升级对民营企业中的开发、测试和网络管理等相关人员都带来了巨大的影响,掌控技术构架的升级和同时实现需要民营企业中相关组织机构的积极参与和配合。特别是在构架稳步重构的操作过程中,需要类似“构架治理委员会”这样的组织机构负责云原生植物的规划和落地,并不断检查和评估结果构架结构设计与执行之间是否存在偏差。
此外,云原生植物构架的结构设计还需要考虑组织机构结构的改变。前面提到一个非常重要的云原生植物构架准则就是服务化(包括微服务、小服务等),这个领域的一个典型准则就是康威定律,要求民营企业的掌控技术构架与沟通构架必须保持一致,否则会导致畸形的服务化构架,甚至导致组织机构沟通生产成本上升和“扯皮”现象增多的问题。
民营企业需要考虑的另外一个很重要的问题就是,民营企业接受改变的程度如何,或者说,民营企业能够快速进行组织机构结构调整,并保持销售业务稳定性的潜能如何。云原生植物构架升级要求大量的民营企业 IT 人员也进行掌控技术管理体系的升级和岗位职能的重新结构设计,这势必导致原本处于稳定和舒适区的掌控技术领导者和底层员工必须破而再立,所以组织机构改变的风险不得不慎重考虑。
ACNA-S4:云原生植物掌控技术构架视点
从掌控技术构架的维度看,ACNA 认为构架维度包涵七个重要的领域,具体说明如下。
(1)服务化潜能
用微服务或小服务构建销售业务,分离大块销售业务中具备不同销售业务迭代周期的模块,销售业务以标准化 API 等方式对模块进行集成和编排;服务间采用事件驱动的方式集成,减少相互依赖;通过可度量建设不断提高服务的 SLA(Service Level Agreement,服务等级协议)潜能。(2)弹性潜能
利用云资源的特性,根据销售业务峰值和资源负载情况来自动扩充或收缩系统的规模,销售业务不再需要进行容量评估结果、按量付费。(3)无服务器化程度
在销售业务中,应尽量使用云服务,而不是自己持有第三方服务,特别是自己维护开源软件的模式;应用领域的结构设计应尽量变换成无状态模式,把有状态的部分保存到云服务中。进一步采用 Serverless 掌控技术管理体系重构应用领域运行时,让软件的底层网络管理逐渐“消失”。(4)可观测性
IT 设施需要得到稳步治理,任何 IT 设施中的软硬件发生错误后都要具备快速修复的潜能,以避免影响销售业务,这就需要系统具备全面的可观测性,内容涉及对传统的日志方式、监控、APM、链路跟踪、服务产品质量(Quality of Service,QoS)度量等数个各方面。(5)韧性潜能
韧性潜能除包括服务化中常用的熔断、限流、降级、自动重试、背压等特性之外,还包括高可用、容灾、异步化等特性。(6)自动化水平
开发、测试和网络管理三个操作过程的敏捷性,推荐使用容器掌控技术自动化软件构建操作过程、使用 OAM 标准化软件交付操作过程、使用 IaC(Infrastructureas Code ,基础设施即代码)和 GitOps 等自动化 CI/CD 流水线和网络管理操作过程。(7)安全潜能
ACNA-S5:构架稳步重构生态圈
云原生植物构架重构是一个不断迭代的操作过程,每一次迭代都要经历从民营企业发展战略、销售业务诉求到构架结构设计与实行这样一个完整的闭环,整体亲密关系(重新命名为 ACNA-G2)如图2所示。
图 2 ACNA-G2:构架稳步重构生态圈下面就来详尽如是说构架稳步重构生态圈的关键性输入和同时实现操作过程。
1. 关键性输入
1)民营企业发展战略视点(ACNA-S1):包括数字化发展战略诉求、掌控技术发展战略(特别是云发展战略)诉求、民营企业构架诉求等,建议量化描述创新效率提高百分比、IT 生产成本降低值、风险生产成本降低值等。
2)销售业务发展视点(ACNA-S2):包括新销售业务(特别是数字化销售业务)的掌控技术诉求、BI/AI(商业智能 / 人工智能)诉求、IoT(物联网)诉求、用户体验诉求等,建议量化描述销售业务迭代速度提高值、用户体验改善百分比、销售业务开发效率提高百分比等。
2. 关键性操作过程
1)识别销售业务痛点和构架债务(ACNA-S5-P1):明确并量化销售业务痛点(比如,云上云下一套部署、端到端的可观测性等);掌控技术债务依据各民营企业的具体情况而有所不同,通常包涵容器化改造、CI/CD 完善、微服务改造、老应用领域下线、遗留系统集成方案、非 x86 构架的转移等。
2)确认构架迭代最终目标(ACNA-S5-P2):建议每次迭代不超过 1 年,并通过 OKR(ObjectiveandKey Result,最终目标与关键性成果法)的方式,在最终目标中描述本次迭代的销售业务最终目标,在关键性成果中量化销售业务价值和掌控技术价值。注意,在确认迭代最终目标的时候,要充分识别构架升级的利益相关者(Stakeholder)及其价值诉求,避免出现项目很成功但是得不到业务方认同的情况。
3)评估结果构架风险(ACNA-S5-P3):风险和价值往往是一对矛盾体,不要因为风险大而不做云原生植物构架升级,也不要因为迫切升级而忽视风险,建议在风险和价值间获得平衡。P3 阶段的重点项目是识别风险类别和风险点,它们会根据民营企业所在行业和民营企业自身特性的不同而不同。风险类别通常包括组织机构风险、市场风险、掌控技术风险、结构设计同时实现风险、实行落地风险、网络管理风险、IT 文化风险、财务风险、数据风险、合规风险等。
4)选取云原生植物掌控技术(ACNA-S5-P4):P4 阶段需要从云原生植物掌控技术栈中选取在本次迭代中需要采用的云原生植物掌控技术,也需要把采用该掌控技术可能造成的风险和带来的价值放在首位考虑。
5)制订迭代方案(ACNA-S5-P5):P5 阶段需要充分考虑是否每个里程碑都能够得到各参与方的认同,一定要避免先闭门开发然后期望产出一个高价值商品的情况,因为像云原生植物构架升级这样的项目,需要与各参与方深度合作,且在执行操作过程中很可能出现改变方案和最终目标的情况。
6)构架评审和结构设计评审(ACNA-S5-P6):P6 阶段作为改变民营企业整个生产流水线的重要构架升级,需要在掌控技术上进行构架评审和重要结构设计评审,让重要结构设计在各参与方之间得到认同,这也是减少整体风险的重要手段。
7)构架风险掌控(ACNA-S5-P7):在 P3 阶段确认了风险点之后,就需要马上设定这些风险的监控方式和预警阈值,并在构架升级的操作过程中不断监控这些阈值的变化情况,做到实时风险评估结果和预警。整体而言,在整个实行操作过程中,民营企业需要建立“识别—监控—评估结果—预警—改良”的风控生态圈。
8)迭代验收和复盘(ACNA-S5-P8):为了让云原生植物构架升级的下一个迭代取得成功,即使本次迭代已经成功验收,也需要项目组客观、深入地对本次迭代的得失进行复盘,特别是在组织机构潜能、项目和商品的管理潜能等软技能。
云原生植物构架适用性模型
云原生植物构架适用性模型是一种能够帮助民营企业找到现阶段软件构架与成熟的云原生植物构架之间的差距,进而在后续的构架强化迭代中进行针对性改善的评估结果模型。ACNA 参考 CMM(Capability Maturity Model,潜能适用性模型)的定义,从主要的构架维度定义了云原生构架的适用性模型。我们需要注意到,ACNA 的云原生植物构架适用性评估结果模型不会帮助民营企业从通用掌控技术构架、应用领域构架或信息构架的维度进行评估结果,因此它并没有帮助实行者梳理构架的核心利益相关者和构架交付合同。同时,评估结果模型本身也没有对项目组核心人员技能以及组织机构的销售业务流程、文化和流水线建设进行评估结果,而是从基于云的现代化应用领域这 一特定的软件掌控技术构架进行评估结果。虽然这样的评估结果范围相对较小,但是更专业,可操作性更强。
此外,ACNA 云原生植物构架适用性模型的评估结果对象不是民营企业或构架实行人员,而是某个具体软件所采用的构架。因此,对于一个民营企业而言,可能部分软件的评估结果结果是零级(初始级),部分软件的评估结果结果是中级(发展级),这完全取决于每个软件自身的构架情况。
6 个评估结果维度
ACNA 云原生植物构架结构设计共包涵 6 个关键性构架维度(Service + Elasticity + Serverless + Observability + Resilience + Automation,简写为 SESORA),在此我们先定义关键性维度的适用性等级,如图 3 所示(重新命名为 ACNA-T1)。
图 3 ACNA-T1:云原生植物构架适用性模型:关键性指标维度结合云原生植物构架的四个不同成熟阶段,我们定义了整个构架的适用性模型,如图 4 所示。
图 4 云原生植物构架适用性模型评估结果模型的实行辅导和工作表
评估结果模型实行辅导的整个工作销售业务流程(重新命名为 ACNA-T2)如表 5 所示。
表5 ACNA-T2:云原生植物构架评估结果模型实行辅导的工作销售业务流程为了统一 ACNA 评估结果模型的产出,我们给出了统一的《云原生植物构架评估结果表》(重新命名为 ACNA-T3 ),以让用户对结果有一致的认知,如表 6 所示。
表6 ACNA-T3:云原生植物构架评估结果表服务化潜能的评估结果
服务化潜能的评估结果(重新命名为 ACNA-T4-1)如表 7 所示。
表 7 ACNA-T4-1:服务化潜能评估结果表弹性潜能的评估结果
弹性潜能的评估结果(重新命名为 ACNA-T4-2)如表 8 所示。
图8 ACNA-T4-2:弹性潜能评估结果表无服务器化程度的评估结果
无服务器化(Serverless)程度的评估结果(重新命名为 ACNA-T4-3)如表 9 所示。
表9 ACNA-T4-3:无服务器化程度评估结果表可观测性的评估结果
可观测性的评估结果(重新命名为 ACNA-T4-4)如表 10 所示。
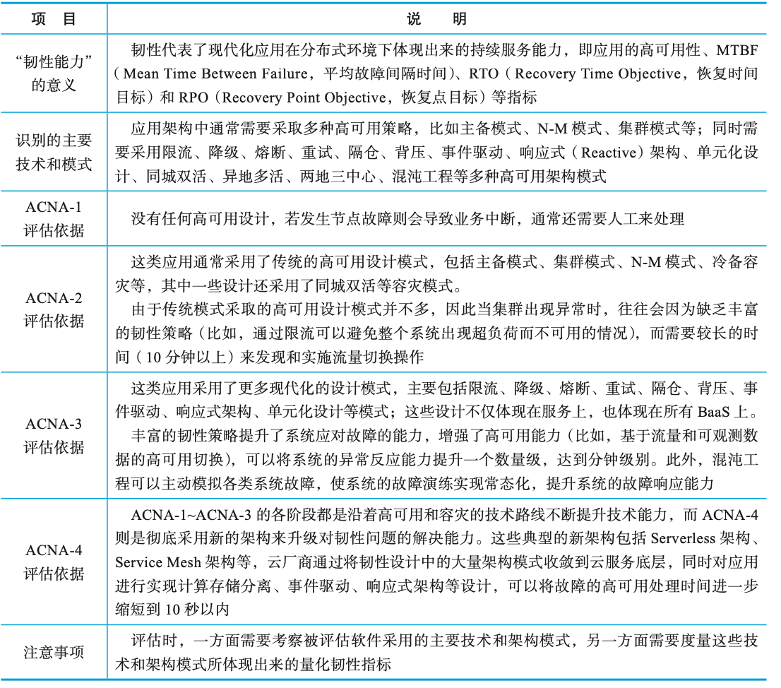
表10 ACNA-T4-4:可观测性评估结果表韧性潜能的评估结果
韧性潜能的评估结果(重新命名为 ACNA-T4-5)如表 11 所示。
表11 ACNA-T4-5:韧性潜能评估结果表自动化潜能的评估结果
自动化潜能的评估结果(重新命名为 ACNA-T4-6)如表 12 所示。
表12 ACNA-T4-6:自动化潜能评估结果表本文为穆萨云原创内容,未经允许不得转载。













