原副标题:人工智慧应用应用领域讲义(课堂教学计划)
✦
专精课程课堂教学计划
✦
1
专精课程的物理性质和课堂教学最终目标
专精课程物理性质:
人工智慧早已正式成为北欧国家产业发展发展战略,不但是计算机系统控制技术产业发展和很多高新控制技术商品中的核心控制技术,所以虽然人工智慧是演示人类文明智能化解决难题,基本上在医类医文化社会自然科学大部份应用领域都具备十分广为的应用应用领域。《人工智慧应用应用领域》是应用应用领域型院校人工智慧专精和智能化自然科学与控制技术、统计数据自然科学与大统计数据控制技术、软件工程建设与控制技术等计算机系统类专精自然科学研究生的两门专精此基础必修专精课程,也是生物医药、智能化化、电机、机械设备等和其它医类医类专精自学人工智慧的关键报读专精课程。此专精课程全面性如是说人工智慧的基本上方法论、控制技术及应用应用领域,主要就如是说当代人工智慧前沿控制技术的基本上价值观、基本上方式和应用应用领域,为小学生进一步自学与应用应用领域人工智慧控制技术打下此基础,培育小学生工程建设技术创新信念。
课堂教学最终目标:
1. 介绍人工智慧的特征、主要就自然科学研究应用领域、自然科学研究发展史及今后产业发展最新动向,和人工智慧伦理道德。
2. 掌控人工智慧的基本上概念、基本上原理和基本上方式。
3. 介绍应用应用领域人工智慧控制技术化解前述难题的路子和应用应用领域示例。
该专精课程的最终目标是把握人工智慧的产业发展趋势,熟悉人工智慧控制技术的前沿知识和自然科学研究热点。小学生通过该专精课程的自学能够介绍基本上的人工智慧新控制技术和有关难题求解的技术创新方法,能够紧密联系人工智慧中的前沿控制技术开展切实有效的方法论和应用应用领域自然科学研究。该专精课程讲述了人工智慧的产业发展简史、人工智慧自然科学研究的基本上内容、主要就算法和主要就应用应用领域应用领域、人工智慧的自然科学研究热点,包括知识图谱、进化算法、深度自学等。专精课程要求完成A*算法应用应用领域实验、遗传算法应用应用领域实验、基于神经网络的优化计算实验等自主型实验项目,小学生通过实验,能够发挥主动性,自然科学研究探讨人工智慧系统的运行和实现过程,提出路子并积极验证和探索自己的路子,从而更好的掌控知识,培育小学生的方法论联系前述能力和技术创新能力,逐步培育他们发现难题、提出难题、分析难题和补救的能力。
专精课程支撑的毕业要求及其指标点:
该专精课程支撑以下毕业要求和具体细分指标点:
【毕业要求3】设计/开发化解方案:能够设计针对复杂工程建设难题的化解方案,设计满足特定需求的系统、单元(部件)或工艺流程,并能够在设计环节中体现技术创新意识,考虑社会、健康、安全、法律、文化和环境等因素。
支撑指标点3-5:具备积极的技术创新思维和敏锐的技术创新意识,善于发现自然科学自然科学研究和工程建设应用应用领域中的技术创新点,掌控基本上技术创新方式。
【毕业要求5】使用当代工具:能够针对复杂工程建设难题,开发、选择与使用恰当的控制技术、资源、当代工程建设工具和信息控制技术工具,包括对复杂工程建设难题的预测与演示,并能够理解其局限性。
支撑指标点5-4:能够掌控方法论分析工具,从原理角度实现对工程建设难题的分析和预测,并在此过程中理解化解工程建设难题中的各种局限性。
2
专精课程课堂教学方式设计
本课程以课堂课堂教学为主,结合课内实验与课外自学、课堂讨论、团组大作业。
课堂课堂教学主要就讲解算法及其应用应用领域的基本上价值观,结合人工智慧最新前沿控制技术的相关如是说,辅助以最新的视频资料和文献,使同学们对人工智慧专精课程的各个章节产生兴趣,从而促进自学热情,在之后的方法论自学中能更好地理解控制技术的先进性与实用性。
要求小学生在课内自学的此基础上,自己完成网络资料与科技文献的检索工作,以培育同学们文献检索的能力。针对感兴趣的章节进行自主学习,加深加强课堂方法论课堂教学,并提高自身的自学能力。
课外大作业要求小学生能够运用课堂知识,结合自己专精,运用人工智慧的方法论知识来化解一些前述的难题,探讨人工智慧在自己应用领域的技术创新路子。大作业内容一般以前述生产实践中所遇到的难题为主,提升小学生学以致用的能力。
3
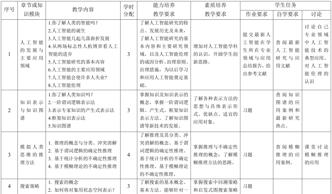
专精课程课堂教学内容与学时分配
1.方法论课堂教学安排
2.课内实践课堂教学安排(选做)
4
考核方式及成绩评定方式
专精课程考核强调平时成绩和最终成绩的综合方式。其中,课堂表现主要就从小学生上课是否专心听讲、回答教师提问是否正确,和分组讨论是否积极、正确、有独特见解等,以提高课堂课堂教学效果,培育小学生的对新控制技术的兴趣,并逐步培育其技术创新能力。作业和课内实践方面要重点培育小学生的技术创新能力,并且提高其对新控制技术探索和自自学的兴趣。期末考试将按照本专精课程的课堂教学最终目标全面性考核小学生专精课程自学的效果,分析专精课程对毕业要求的达成度。
考核方式采用考试(查)课形式。考核方式为笔试、论文、笔试结合论文等,最终由任课教师选定,若采用笔试则时间为120分钟。一般要求平时作业成绩与课内讨论及课内实验的最终考核占比50%,大作业或笔试成绩的最终考核占比50%。
5
专精课程评价与改进
专精课程考核结束后,遵循学院的课堂教学委员会通过的毕业要求达成度评价机制和评价方式。对本专精课程的毕业要求达成度进行自我评价。主要就依据小学生的考试成绩和平时成绩,并保存各个成绩段的小学生相关资料,供学院课堂教学委员会指定的教师进行评价。教师根据评价结果,改进其教学方式和课堂教学内容,以便更好支撑小学生毕业要求的达成。
6
教材及参考书目
教 材:《人工智慧应用应用领域讲义》(书号:978-7-302-62819-4),王万良编著,清华大学出版社,2023
参考书:
《人工智慧及其应用》(第4版),王万良编著,高等教育出版社,2020
《人工智慧导论》(第5版),王万良编著,高等教育出版社,2020
✦
参考书籍
✦
书名:人工智慧应用应用领域讲义
ISBN:9787302628194
作者:王万良,王铮价格:59.90元
扫码优惠购书
内容简介
本书全面性如是说人工智慧的基本上方法论、控制技术及应用应用领域。全书共10章,主要就内容包括人工智慧概论、知识表示与知识图谱、确定性与不确定性推理、搜索策略、遗传算法、群智能化算法、人工神经网络、机器自学与深度自学、专家系统、自然语言理解,附录部分给出了实用性强的12个实验。本书强调人工智慧知识的此基础性、整体性、综合性和广博性,使小学生掌控人工智慧的主要就价值观和应用应用领域人工智慧控制技术化解专业应用领域难题的基本上控制技术,培育技术创新信念。
本书的适用对象广为,可作为高等学校各专精“人工智慧此基础”专精课程的教材,也可供对人工智慧控制技术感兴趣的广大读者阅读。
本书特色
(1)语言简明,可读性好。本书用于人工智慧应用应用领域此基础专精课程课堂教学,以浅显易懂的语言诠释人工智慧精髓,启迪算法理解。结合“文化”来讲人工智慧,让小学生感受人工智慧的文化情怀,让这些“长满刺”的人工智慧知识变得“平易近人”。将人工智慧控制技术与文学艺术、人们日常生活、人类文明思维方式等相结合,跳出晦涩复杂的概率论、数理统计等算法方法论,使小学生感受到人工智慧就在自己身边,能够有兴趣自学人工智慧控制技术。
(2)内容先进,注重应用应用领域。人工智慧正处于迅速产业发展时期,内容十分丰富。本书覆盖了人工智慧的主要就应用应用领域应用领域,精选了人工智慧控制技术的一些前沿热点。书中运用大量日常生活中的例子和一些能够为自然科学研究生理解的工程建设应用应用领域示例,引导小学生自学应用应用领域新方法论化解前述难题的方式。教材中设置了众多的专精课程思政课堂教学元素。
(3)精心编排,重点突出。每章开始设置了导读,使小学生在自学本章之前就知道本章要讨论的主题和自学最终目标。每章最后扼要总结了本章的关键概念、公式、定理与方式。本书采用双色印刷,将关键的概念、公式、定理与方式用红色标示出来,以引起小学生注意。
(4)结构合理,方便课堂教学。本书各章内容相对独立,教师可以根据专精课程计划学时和专精需要自由选择和组合相关内容,以保持专精课程体系结构的完整性。采用本书作为教材,建议课堂课堂教学学时为48学时。本书中很多内容可以在教师指导下由小学生自学,以减少课堂课堂教学学时。
(5)配套实验,补救。围绕人工智慧控制技术的主要就课堂教学内容,附录中设置了专精课程实验,方便课堂教学。小学生通过程序实现能够深入介绍人工智慧的算法,体会如何应用应用领域人工智慧控制技术化解前述难题。
(6)MOOC专精课程,便于自学。需要更进一步自学人工智慧控制技术的小学生,可以选择作者在“中国大学MOOC”网站上开设的“人工智慧导论”首批北欧国家级线上一流专精课程。
9787302628194】,下载本书配套的课堂教学资源







