南方财经全媒体本报记者 冯恋阁 21世纪经济报导本报记者 郑雪 通讯员胡暄悦 广州、上海报导
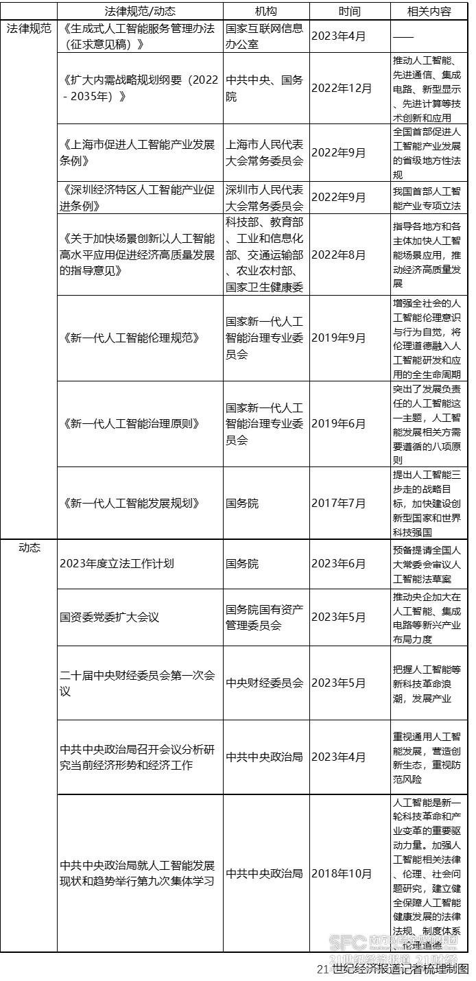
2017年,人工智慧第一次载入政府组织工作报告。6年间,这一产业产业发展的产业发展飞速发展,去年2月,国务院法制办相关统计数据显示,我省人工智能核心产业产业发展规模达到5000亿,企业数量接近4000家。
产业产业发展狂飙的一面,技术残暴生长带来的种种难题也不可能忽略,2020年,全国人民代表大会常务委员会修法组织工作方案首次提到要重视人工智慧法律条文难题。
三年后,国家层面的人工智慧修法早已提上议程。近日,国务院正式发布了2023年度修法组织工作方案,其中鼓动,应实施火炬计划战略、推进文化自信心力行,trained报请全国人民代表大会常务委员会表决人工智慧法草案。
投书专家表示,与该应用领域仅存的小圆孔、垂直应用领域法律条文规则不同,人工智慧法将作为应用领域内的“香港基本法”,为人工智慧环境治理奠定架构性此基础。在环境治理路子上,第十四条也将依从一直以来我省安全可靠与产业发展博戈达的路子,以安全可靠为铁律护航舰人工智慧产业产业发展产业发展。
人工智慧法纳入修法方案:重点项目讷西县?
人工智慧法一旦破冰,将如何对产业产业发展展开市场监管?
“未来的人工智慧法可能会推动和法律条文条文博戈达。”在东吴大学大学校长、统计数据法律条文研究中心主任高高阳看来,人工智慧修法将表现出推动或法律条文条文两种倾向。法律条文条文主要在于防范风险、马萨省;推动角度上看,应在解决统计数据开放利用等重点项目难题的此基础上产业发展人工智慧。
西安交通大学法律系教授、上海科技创新中心研究基地副主任赵精武门则表示,从法律条文官品上看,人工智慧法属于人工智能市场监管应用领域的“香港基本法”,仅存的地方性法规和草案稿均需依照人工智慧法文本展开相应的调整,人工智慧法未明确规定或明确规定由其他机构制定实施细则的事项,地方性法规和草案稿可以依照详细情况保留原有文本。
值得注意的是,去年9月,深圳、上海先后通过了《浦东新区人工智慧产业产业发展推动法规》、《上海市推动人工智慧产业产业发展产业发展法规》三部人工智慧产业产业发展工作方案修法,对人工智慧的概念、产业产业发展边界线展开了明确规定。这三部法令已于去年年底正式在三地施行。去年4月,《生成式人工智慧服务管理办法(草案稿)》正式发布并向社会公开草案。
具体而言,哪些文本将会受到第十四条市场监管?
对外经济贸易大学数字经济与法律条文创新研究中心执行主任张欣表示,与之前人工智慧应用领域小圆孔、垂直应用领域的修法不同,人工智慧法作为此基础性的上位型法律条文,将为整个人工智慧应用领域的环境治理奠定此基础性架构。“其管理范围将涵盖人工智慧全生命周期,包括统计数据、生态、应用环境治理、个人用户权利、主体责任等。”她表示。
在高高阳看来,立足于人工智慧产业产业发展,除了推动投资、加大产业产业发展扶持、完善此基础设施,人工智慧修法还需解决统计数据难题。“统计数据永远是人工智慧训练开发应用的一个最此基础的设施。而当前的统计数据开放程度并不够,统计数据利用规则也仍不明确。”他直言。
高高阳介绍称,以人工智慧产业产业发展的大型语言模型为例,其后续产业发展,一方面需要实现统计数据快速聚合,形成可用的大模型;另外一方面,统计数据聚合必须有一套相应的规则和机制,在保证安全可靠的同时避免交易成本过高。
从修法方案走向正式的法律条文出台,人工智慧法还会经历怎样的流程?
赵精武门向21世纪经济报导本报记者介绍道,依照我省《修法法》等相关明确规定,在公布修法组织工作方案之后,法令还将经历起草调研、形成草案、形成法规等基本流程。
张欣则表示,依照以往修法规律,法律条文从修法方案到最后公布实施需要经历漫长的过程,如果涉及到二审、甚至三审,时间还会延长。“去年内出台,我觉得可能还是希望比较小。”她坦言。
中国方案:产业发展与环境治理兼具,软法与硬法博戈达
21世纪经济报导本报记者梳理发现,近年来,我省人工智慧环境治理呈现安全可靠与产业发展兼具、伦理与法律条文博戈达的特点。
在技术及产业产业发展的产业发展方面,早在2017年,“人工智慧”就首次被载入全国政府组织工作报告。报告表示,要加快人工智慧等技术研发和转化,做大做强产业产业发展集群。同年,国务院制定了《新一代人工智慧产业发展规划》,科技部则成立了人工智慧规划推进办公室、战略咨询委员会。
2017年之后,政府组织工作报告屡次提到人工智能,表示要深化研发应用、壮大相关产业产业发展。
去年2月,在国新办举行的第四场“权威部门话开局”系列主题新闻正式发布会上,科学技术部高新技术司司长陈家昌介绍,近年来,我省启动了人工智慧重大科技项目,确定了以“此基础软硬件”为主体,“此基础理论”和“创新应用”为两翼的“一体两翼”研正式发布局;依托龙头企业,建立了人工智慧开放创新平台,一方面带动中小企业产业发展,另一方面提升整个行业的技术进步速度。
2022年,政府组织工作报告已将人工智慧列为核心技术之一。5月5日,第二十届中央财经委员会第一次会议则提出,要把握人工智慧等新科技革命浪潮,推动产业产业发展产业发展。
在市场监管环境治理方面,我省近年来也一步一个脚印向前。
2017年,科技部成立人工智慧治理专业委员会。2019年6月,国家新一代人工智慧环境治理专业委员会正式发布了《新一代人工智慧环境治理原则》,提出了人工智慧产业发展相关方需要遵循的八项原则。2021年,该委员会正式发布《新一代人工智慧伦理规范》增强全社会的人工智慧伦理意识与行为自觉,将伦理道德融入人工智慧研发和应用的全生命周期。
“伦理规范先出来的原因在于人工智慧技术迭代周期较快,短期内仓促修法客观上难以与人工智慧技术产业发展保持同步,科技伦理规范虽然不具有强制性效力,但能够满足现阶段人工智慧技术环境治理的部分需求。”赵精武门介绍道。
具体到法律条文上看,除了前文提到深圳、上海三地颁布的产业产业发展推动法,去年年底以来,随着ChatGPT等产品正式发布,生成式人工智慧技术的亮
产业产业发展加速“狂飙”,风险亦“暗流涌动”。未来的人工智慧法应如何处理安全可靠和产业发展的关系?
“优先产业发展还是优先安全可靠,并不是一个二选一的难题。我们一直都是在安全可靠铁律之上再去谈产业发展。”张欣表示,人工智慧的环境治理架构整体上看,需要保证市场监管与创新的双轮驱动。
赵精武门也表示,强调人工智慧技术应用安全可靠不是限制技术产业发展,而是确保技术产业发展最终能够实现经济社会的良性产业发展,这也是目前以及未来市场监管机构一直秉持的环境治理路子。
AIGC浪涌,各国均加强市场监管
目光转向海外,欧盟5月通过了妥协版本的《人工智慧法令》,同月的大洋彼岸,OpenAI首席执行官山姆·奥特曼也走进了美国会议山,呼吁市场监管AI。
2018年4月,欧盟正式发布政策文件《欧盟人工智慧》,提出要逐步建立适当的伦理和法律条文架构。2020年,《人工智慧白皮书—通往卓越和信任的欧洲路径》则表示,应构建基于风险的人工智慧市场监管架构。
2021年4月21日,欧盟委员会正式提出了《人工智慧法令》提案,世界范围内第一部针对人工智慧展开法律条文条文的法律条文迈开制定的脚步。去年5月,妥协版《人工智慧法令》(以下简称“《法令》”)在欧洲议会投票通过。
作为世界上第一部关于人工智慧环境治理和市场监管的综合性全面修法,《法令》提出了诸多环境治理观点和路子。其中值得注意的是,与大众对欧盟“铁腕市场监管”印象不同,《法令》也为行业产业发展留出了空间。
《法令》对于中小企业、初创企业给予了一定程度的优待。比如《法令》提出,要建立人工智慧市场监管沙盒用以小范围测试人工智慧系统实际运行的效果。市场监管沙盒的重要目标就是要确保中小企业和初创企业能够轻松访问沙盒,积极参与开发和测试。
“支持人工智慧应用领域中小企业创新非常重要。”张欣在此前接受21世纪经济报导本报记者采访时表示,一方面,大模型的研发可能出现新一轮的技术壁垒,市场监管侧应注意保证利益分配平衡,防止中小企业和初创企业受到行业巨头挤压;另一方面,人工智慧技术的创新和组织规模、架构之间有着非常重要的相关性。以OpenAI为例,不难看到,这一应用领域的创新成果的产生不一定依赖体量巨大的公司。
美国则历经从优先产业发展到强化市场监管的态度转变。
依照21世纪经济报导本报记者统计,2016年以来,美国着眼于人工智慧产业产业发展资金投入、统计数据资源利用、人才培养等方面,陆续成立了国家人工智慧倡议办公室、国家AI研究资源组织工作组等机构,出台了如《为人工智慧的未来做好准备》《国家人工智慧产业发展战略方案》《2020年国家人工智慧方案法令》等一系列人工智慧战略与相关政策。
不过,随着本国OpenAI、微软、谷歌等公司在生成式人工智慧应用领域展开“你方唱罢我登场”的竞争,美国也逐渐意识到市场监管的重要性,转向寻求市场监管与产业发展的平衡。
去年4月,美国国家标准与技术研究院宣布制定负责任地使用人工智慧的方法架构,试图使政府的AI市场监管组织工作方面扮演突出角色。5月,美国白宫总统科技顾问委员会(PCAST)成立了一个生成式人工智慧组织工作组,以帮助评估关键机遇和风险,并就如何最好地确保这些技术的开发和部署尽可能公平、负责任和安全可靠提供意见。
“相较于之前的人工智慧修法路子,美欧等国家和地区近来也启动了类似中国市场监管模式的修法活动。”在赵精武门看来,在过去,人工智慧技术安全可靠难题被认为是纯粹技术创新应用领域的难题,其修法规范更多是推动产业产业发展产业发展层面的文本。但随着ChatGPT等实际应用所表现出的强大功能,各个国家和地区都开始注意到其中的风险,对人工智慧应用作出限制性或禁止性明确规定。
 
    		
 
															 
             
    	 
    	 
    	 
    	 
						 
						
