为何要进行按钮消抖
按钮消抖一般来说的按钮所制控制器为机械设备灵活性控制器,当机械设备接触点接上、卷曲时,虽然机械设备接触点的灵活性促进作用,两个按钮控制器在卷曲时不能立刻平衡地接上,在接上时也不能立马接上。因此在卷曲及接上的一瞬间均充斥有连串的变形,为了不造成这种现像而作的举措就是按钮消抖。
按钮的变形对于人类文明而言是觉得不出的,但对电脑系统而言,则是完全可以触摸到的,而且还是两个很“艰难”的过程,因为电脑系统处置的速率在“微秒”级,而按钮变形的天数最少在“微秒”级。
一场按钮姿势的阻抗正弦波如下表右图图。存在变形现像,其其间沿变形天数一般来说在5ms~10ms之间。虽然电脑系统运转速率十分快,历经A关键时刻的这时候会检验到高阻抗推论按钮被挪动。spent了B关键时刻的这时候,电脑系统反之亦然会检验到高阻抗,误认为缩回按钮,然后又到了C关键时刻检验到高阻抗,推论到按钮被挪动。循环往复,在5-10ms内可能会出现很数次挪动的姿势,每一场按钮的姿势推论的单次都不完全相同。
为保证电脑系统对按钮的一场卷曲仅作一场处置,必须处置按钮变形问题。在按钮卷曲或是释放出来平衡时再加载按钮的状况。
硬体消抖电阻
硬体消抖一般来说有三种实现方式:
RS异步
借助RS异步来稀释按钮的变形。除非有键挪动,促发器立刻滑动,窒息的变形便不能再对输入造成影响,按钮释放出来时也一样。RS促发电阻消抖点阵如下表右图。
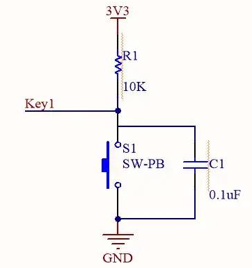
电感低通滤波器
将电感逆变器在按钮的两边,借助电感的振动的延迟天数优点。将造成变形的阻抗通过电感稀释掉。进而达到消抖的促进作用,电感消抖点阵如下表右图图右图。
总结
实际上,在没有MCU的情况下,对按钮进行消抖一般来说是通过硬体消抖电阻来实现。而在嵌入式开发中,大多数情况下都是通过程序来实现按钮消抖。简单说就是加合适的延迟,显然这实现成本要比硬体电阻方式低得多。
