我省从上世纪90年代末早已开始下层此基础硬体的技术创新之路,经过的浸礼,我省下层硬体早已实现了刘天祺的新进展。在技术、产品、物流配送、自然生态等数个各方面的资金投入与产业发展,使信创云计算网络平台具有了此基础条件。
信创云果不其然信创,其二是云,在当今社会的IT产业,几乎没有什么比信创云更能紧密结合领涨板块。云计算替代传统IT热火朝天,信创推进新一波量产代替,能说信创云踩在时代的脉动上。
信创云是众所周知的“先有政策后有市场”,2019年才称得上进入Montbazens,即使有供应商早已高喊,“2021年是信创云的二年”,但是无论是依照体量,还是依照信创云所贯穿的业务特性,信创云的大部分依旧深藏沙丘下。
在首批宇部创云的企业顾客中,以OA系统、UAC北迁为主,“它的体量但一早已开始都并不大,所以一云多芯很重要,每一都北迁一点,下面都跑一跑,接着看看操控性和自然生态产业发展好不好,接着才会再往上做更多的体量北迁”,雅诗AuronEasyStack创办人兼CEO陈喜伦表示。
一云多芯是信创云顾客的刚需,TK富诚纯、青岛龙腾、上海兆芯、青岛海光、华为小龙、扬州科枫(MD224CH)等不同的晶片带来了硬体直链的繁杂,信创云不可否认能截取下层硬体的繁杂,故得到了顾客的追捧。
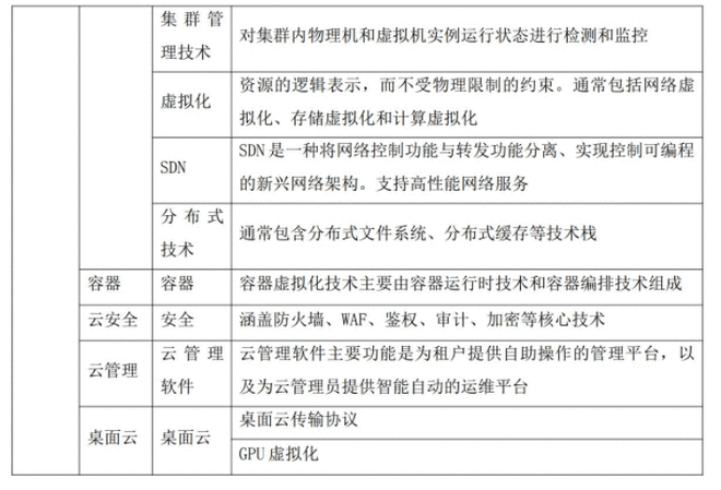
表1和表2分别从核心部件、关键技术等各方面预测了当前信创云计算网络平台现况。
表1:信创云网络平台的核心部件预测
表2:信创云网络平台的关键技术预测
信创挑战犹存
我省在云领域仍是跟随者,美国依然保持领先。
当前,对于信创云网络平台中的核心部件,我们已基本掌握现有技术,也有对应的产品。但还存在如下突出问题。以美国为例,其云计算企业在全球拥有的强大市场竞争力,使其得以引领全球云计算产业的产业发展,其中微软、IBM、谷歌、亚马逊、甲骨文等云服务企业几乎占领了全球大部分云服务市场。
进入云计算时代,OpenStack、容器等开源技术仍然由美国供应商掌控和引领,并且美国供应商在不断加大资金投入。国内供应商虽然积极参与开源社区建设,甚至成为开源的TOP级贡献者,但是要形成主导话语权还需要时间积累。一各方面是对关键技术的掌握有限,另一各方面,上层应用自然生态的北迁和开发,需要更长时间的积累和更大的资金投入支撑。
首先,开源早已成为云计算技术主流。在与云计算相关的虚拟化、容器、微服务、分布式存储、自动化运维等各方面,开源早已在同领域内形成技术主流,并深刻影响着云计算的产业发展方向。同时,在开源技术的支持和推动下,云原生的理念不断丰富和落地,并迅速从以容器技术、容器编排技术为核心的自然生态,扩展至涵盖微服务、自动化运维(含DevOps)、服务监测预测等领域。
其二,开源垄断成为控制科技自然生态的新手段。在此基础软件领域,开源一直具有重要的自然生态价值。以微软为例,不仅向开源社区资金投入了大量资金,成为开源社区重要的贡献力量,而且收购了GitHub,形成代码托管、开源协作、环境部署的完整自然生态链,达到技术自然生态垄断。
再次,构建开源自然生态道阻且长。由于国内开源自然生态建设起步较晚,一是对于开源关键技术的掌控能力有限,开源规则的运用不熟;二是开源自然生态领域企业、政府和社会三者之间的协同模式尚未形成,盈利模式尚未找到;三是开源创新的社会环境未形成,缺乏对开源社区治理活动的持续性资金和人才资金投入;四是由于语言障碍,融入国际开源社区较为困难,在国际主流开源社区和开源项目上缺少主导权和话语权。
最后开源软件具有版本通常由多人协作完成、开源许可证存在免责条款等特性,企业在使用开源软件时必须注意数据安全及隐私风险,若开源软件存有恶意代码、病毒或造成隐私泄露,将给使用者带来较为严重的危害。各云供应商对开源软件使用掌握能力各有不同,反而对其商用版本的软件提出了更高的要求。
信创应用北迁和适配难
在大数据时代,开源社区、云计算、分布式数据库、虚拟化集群等新兴潮流,在一定程度上冲击了国外云供应商的优势地位,甚至重新定义了大数据的技术路径和竞争边界。但整体来看,国外云供应商凭借自然生态建设积累起来的全球IT产业地位,仍然在短时间内难以根本性地撼动。
要解决各行业的存量应用和新增应用逐步转向新型的信创化网络平台上的问题,基于信创创新CPU架构的云网络平台软件,是屏蔽下层差异、快速实现此基础硬体代替的关键网络平台。当前信创化云计算网络平台虽然在功能和接口上早已基本具有了与下层创新CPU架构的适配,但在某些领域仍存在一定差距,如网络平台的资源利用率、操控性、稳定性以及网络平台的自身可用度。
能否提供低成本的北迁方案,或者直接从产品层面做到无缝北迁,成为影响应用供应商和云供应商在信创市场影响力的重要因素。围绕“迁移”展开的研发资金投入和服务体系建设,也将极大增强政企顾客部署信创云的信心。
对策建议
一是加速行业数字化转型,基于新型此基础设施,提升自主可控云产业发展水平。推动国计民生行业积极参与云计算此基础设施建设, 通过政策牵引,推动企业有目标、有节奏、分梯次实现业务云化和智能化转型升级。建设行业应用示范工程,逐步向全行业复制推广。鼓励业务创新,提升企业设备接入云比例,加大业务云化比例,有利于促进云计算产业的繁荣产业发展和成熟。
加强基于自研晶片的数据中心建设,到2025年,在新建设云计算数据中心,自研晶片的占比建议达到80%以上。基于ARM技术是我省晶片路线的主要代表方向,ARM架构的CPU在并发操控性、功耗、集成度等各方面都将长期保持领先优势。与此同时,随着业务云化进程的推进,在数据中心部署ARM架构服务器成为自然而然的事情。
二是全栈产品协同产业发展,促进信创云计算达到世界先进水平。在x86体系中,云计算技术是在x86自然生态体系完全成熟的情况下才逐渐产业发展起来的,云计算软件只需要聚焦自身软件功能的实现,就能确保整体云计算解决方案的可用,不用太关心下层硬体操控性。但在信创自然生态体系下,云计算作为新型此基础设施的关键环节,需要与全栈数据中心此基础设施的其他领域共同成长、协同产业发展,构建世界先进水平的云计算解决方案。
孵化我省云计算软件领域的龙头企业,引领技术产业发展方向。首先,开展云计算调度与虚拟化操作系统关键技术研究,建设我省原创的开源云计算社区,打造符合中国国情的原生开源社区,探索开源社区可持续产业发展模式。其二,研究分布式数据库、云数据库等交易型应用场景下的数据库创新技术,在金融、电信等关键领域开展核心应用系统的应用示范工程建设。再次,积极布局和投资ERP、CRM、制造、建筑、高操控性计算等此基础应用软件。最后,鼓励应用厂家与此基础软件厂家联合协同开发,开展业务创新,构建新型业务系统。
三是构建原创开源社区和技术标准,加强与国际开源社区合作,建立立足中国、面向全球的开源自然生态和标准体系。通过构建我省原创开源自然生态体系、开源社区,与全球开发者共同建设一个开放、多元和架构包容的软件自然生态体系,覆盖操作系统、此基础库、加速库、数据库、大数据、云计算、人工智能、边缘计算等。
构建核心标准体系,加强国际合作,围绕云计算产业建立标准技术体系,在国际市场上掌握话语权。识别云计算产业新兴关键技术环节,集中国内企业、科研机构、专家学者、产业优势力量,形成重点核心标准突破,在一些关键领域掌握技术主动权,推动我省云计算技术和产品的更广泛应用。
雪浪的蝴蝶效应!王坚院士:今天的数字化就是100年前的电气化!
一图看懂:世界5G大会,即将召开!
5G+五大重点行业,49个重点案例发布!(文末附ppt全文:5G对全球经济的影响:中国报告)
又能转网了?中国广电董事长表态:两年内实现700MHz 5G全覆盖!(文末附PPT下载)
5G消息30大重要应用案例!商用在即!
任正非金牌员工座谈会:我建议大家看一看《觉醒年代》
五个厂家5G 700M基站产品对比,谁会胜出呢?
“5G+电力”十大众所周知应用案例公布!(附揭秘国网、南网)
震惊!价值500万!劫匪早已开始抢劫晶片!海思晶片暴跌88%!华为表态:坚守!哪怕无法生产也不会裁员!
谋女郎刘浩存代言,中兴正式官宣:MyOS全面适配5G消息(文末附5G消息广度报告下载)
关
又能转网了?中国广电董事长表态:两年内实现700MHz 5G全覆盖!(文末附PPT下载)
八大业务应用场景,十大潜在关键技术方向——6G让万物智联成为可能(文末附白皮书下载)
美国发布35页科技趋势报告!(文末附原版下载)
重磅!《中国工业软件产业白皮书》发布(PPT解读,文末附下载)
IMT-2030(6G)推进组正式发布《6G总体愿景与潜在关键技术》白皮书(文末附下载)
重大决定:综合使用公网/专网等频段!工信部发布工业互联网和物联网无线电频率使用指南(文末附下载)
《园区5G行业网》白皮书发布(文末附下载)
智简
一文读懂5G全产业晶片与终端需求!二十五大核心应用拆解【附下载】
首部 “工业互联网标识解析创新应用案例集” 来啦!(附下载)
可下载|《2020-2021年中国区块链产业产业发展白皮书》
荐读:工业机器视觉产业产业发展白皮书【附下载】
5G专网赋能行业!《5G垂直行业专网设计及部署白皮书》发布!
《5G定位能力开放产业白皮书》发布|附中英全文下载
工业互联网网络平台一文读懂,分类、价值、前景与安全(附报告下载)
6G白皮书-智能、融合、绿色、可信丨附下载
“5G消息RCS”广度预测报告:消息类服务的跃变,2022年B端体量218亿(文末附全文下载)
政府大咖谈工业互联网,各省委书记、省长谈5G、工业互联网!(文末相关文档资料下载)
21个真实案例看5G改变的16大行业!从看病到挖矿影响每一人【附下载】
优秀案例分享:第三届“绽放杯”5G应用征集大赛优秀案例汇编|附下载
自主可控:《中国信创产业产业发展白皮书(2021)》发布(附全文下载)
和合共生,MEC最佳实践白皮书 | 附下载
5G专网哪家强?三大运营商白皮书与相关阅读(附下载)
《5G边缘计算安全白皮书》——共识网络边界和MEC场景,共筑5G边缘计算安全体系(可下载)
白皮书下载|《工业互联网网络平台安全白皮书(2020)》发布
《5G消息技术白皮书》重磅发布!(附下载)
【重要资料】中国工业互联网产业经济产业发展白皮书(2020)
业界首个《5GMEC边缘云网络平台架构及商用实践白皮书》发布 | 附下载
重磅可下载:《5G+ICT行业趋势白皮书:创新 求存 谋产业发展》
《5G确定性网络行业白皮书》发布:助力5G产业应用和运营商新增长
21个真实案例看5G改变的16大行业!从看病到挖矿影响每一人【附下载】
优秀案例分享:第三届“绽放杯”5G应用征集大赛优秀案例汇编|附下载
新鲜出炉:中国5G垂直行业应用案例2021-GSMA(附下载)
5G专网及《5G定制网产品手册》解读,可下载
5G消息能否颠覆微信? 看看这份专业对比研究报告!(可下载)
92份2020工业互联网大会演讲PPT(附下载) | 5G干货分享
5G定制网发布及《5G定制网产品手册》可下载,三类定制网
中国信通院:“5G+云+AI”,数字经济新时代的引擎(附PDF下载)
PPT下载 | 《5G时代的车路协同(V2X),让未来交通更智慧》

