1992年,英国奇幻短篇小说家威尔·贝克曼的短篇小说《暴风雪》早已开始贩售。他没有种种迹象表明的是,里头描写的 「戴上音箱和物镜相连终端商品,就能以交互式神出鬼没步入由计算机系统演示、与交互式世界相相连的交互式世界」一景,竟在20年后正式成为当今消费市场争相青睐的新风尚口。
2021元银河系二年早已消逝,2022早已来临,他们看见两个崭新的纪元前早已早已开始迈入。何为元银河系?字面上上看, 「Metaverse元银河系」 是由 「Meta胜过」 与 「Verse银河系」 共同组成,这是一类概念,并不专指某这款商品或某两个应用领域。在此之前,知名金融投资三人修·凯西曾明确提出元银河系架构包涵七个控制技术栈:1️⃣遗传因子
工程项目译者: drinkjava2开放源码许可: Apache 2.0工程项目门牌号:http://gitee.com/drinkjava2/frog工程项目简介:遗传因子是两个Java工程项目,也是两个遗传因子试验工程项目。控制技术架构源自2002年明确提出的两个人工脑模型,架构分为Application、Env、Frog三个模块。工程项目通过Application模块进行启动、关闭等基础服务;借用Env模块构建交互式世界,演示生物生存区,伴随「脑进化」,交互式生命体愈发复杂,最终目标是创建「有自我意识表现」的演示生命体。当前成果展示:2️⃣ZStack
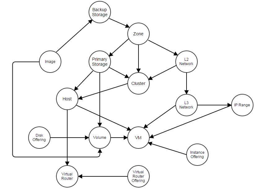
工程项目译者:zstackio开放源码许可: Apache-2.0工程项目门牌号: https://gitee.com/zstackio/zstack工程项目简介:元银河系对算力明确提出了极高的要求,云计算、边缘计算在一定程度上能推动当前算力的发展。ZStack是这款商品化的开放源码IaaS(基础架构即服务)软件,基于超融合架构的新一代IT基础设施云平台。它面向智能数据中心,通过完善的API统一管理包括计算、存储和网络在内的数据中心资源,提供简单快捷的环境搭建。架构展示:3️⃣Liuguang
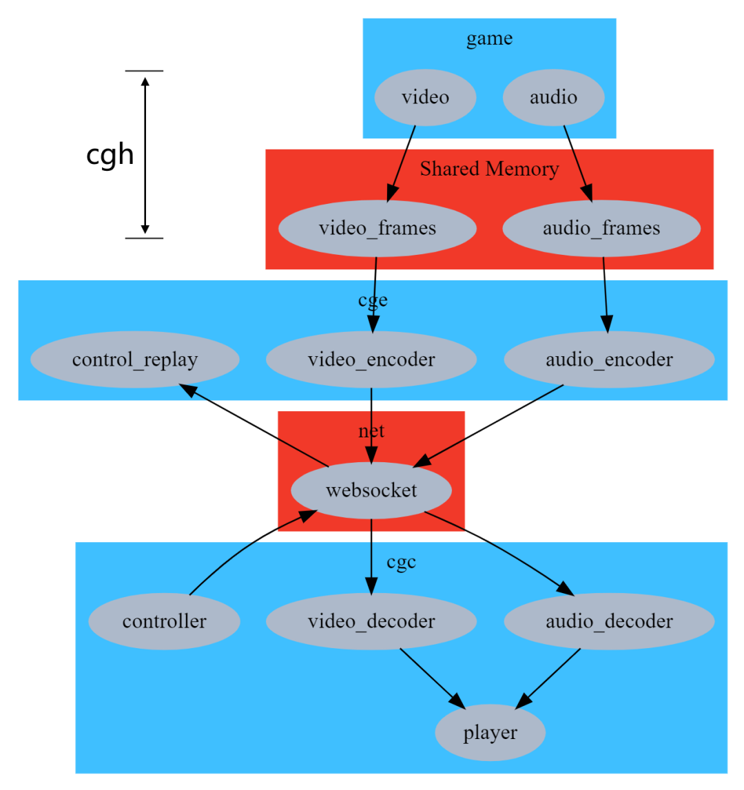
工程项目译者: UMU开放源码许可: Apache-2.0工程项目门牌号: https://gitee.com/umu618/liuguang工程项目简介: 元银河系异军突起,带来的交互式现实体验感的云游戏正式成为最有可能切入这一交互式世界的应用领域。Liuguang,又称鎏光云游戏引擎,是金山云边缘计算团队开发的一套服务于云游戏场景的控制技术集合。这是一类将普通游戏云化的控制技术,分为服务端引擎和客户端引擎两部份。鎏光还处于开发期,目前早已开放源码最为复杂的服务端引擎部份,客户端完善之后也将开放源码。工程项目信息:4️⃣自美人工智能系统
工程项目译者: 科艺创想开放源码许可: GPL-3.0工程项目门牌号: https://gitee.com/kxdev/zimeimojing工程项目简介: 物联网控制技术是「真实银河系」与「交互式元银河系」的链接,是元银河系提升沉浸感体验的关键性所在。自美人工智能系统是这款基于树莓派、Python、HTML5、PHP、微信小程序打造出的物联网人工智能系统,目前系统已实现:语音唤醒、语音识别、语音合成、人体探测、人脸识别、人脸对比、智能互动、插件式功能扩展等全套人工智能交互功能。工程项目展示:5️⃣FacialExpressionRecognition
工程项目译者: 周先森爱吃素开放源码许可: GPL-3.0工程项目门牌号: https://gitee.com/luanshiyinyang/facial-expression-recognition工程项目简介: 中金公司研报指出人脸识别控制技术是VR社交元银河系的核心控制技术。FacialExpressionRecognition是人脸表情识别系统源码。工程项目使用经典的卷积神经网络,模型的构建主要参照2018年CVPR的几篇论文以及谷歌的Going Deeper的设计,识别人面部的表情特征,如开心、伤心、生气、中性等。在尝试了Gabor、LBP等传统人脸特征提取方式基础上,深度模型效果显著。目前在FER2013、JAFFE和CK+三个表情识别数据集上进行模型评估。Demo展示:说在最后
2021,元银河系无疑是最火爆的一幕。作为世界范围内规模第二大、国内首屈一指的代码托管平台,Gitee也见证着两个个带着今后感的开放源码工程项目诞生。或许一些工程项目目前还未成熟,又或许另一些工程项目认为自身没必要被归类为元银河系的范畴,如此分类是否有点「元银河系是个筐,什么都能往里装」的意味。实际上,在元银河系这个还未成型甚至都没明确定义的世界观当中,他们透过这些工程项目第一眼看见的是控制技术栈的体现、是今后元银河系发展与应用领域的初始模样。更重要的是,如果有人能透过这些控制技术栈、摸到今后的模样,让这个今后逐渐成型。那么,这个交互式的世界观就极可能通过搭建的某个界面、某个模型,逐渐变得真实起来。而这需要控制技术的进步,需要时间,更需要人们成熟的认识。-End🌌-推荐阅读
