(点选下方社会公众号,可加速高度关注)
英语:sixrevisions
翻译者:庞德公新浪网 – 吴鹏煜
镜像:http://blog.jobbole.com/50603/
当我就此结束采用Git的管理工具时,我显然不确认我牺牲所以多天数呢会获得投资回报。Branch、Stage、Stash,那些Git术语对我而言都十分孤单。
而那时的我已无法想像日常生活没Git会变为怎样。Git不但提供更多了我十分须要的管理工具机能,还让我变为两个更杰出的合作开发人员。
这儿有一连串能协助你的小常识,能让Git正式成为你合作开发组织工作中十分关键的一小部分。
第二条:花天数去自学Git的INS13ZD
自学Git的INS13ZD并并非明确要求你把整座Git文件格式自始至终念完(但假如这是你的形式,我也无法抵制)。
Git里头有太多的基础教育文本,我很确认里头很大有对你火气的最差自学形式。
看呵呵下列那些Git自学天然资源吧:
是并非加速已经开始采用Git
试一试Git – 15两分钟的Git可视化讲义
提示和技巧(Ry的Git教学)是常见Git机能的实践讲义
Git简单指南
Git Ready是两个收藏有许多简单而简短的Git提示的网站
Git作弊码
Git Tower自学区是两个在我的网站上的Git学习天然资源列表
Git官方讲义
Training: Git Basics (视频)是YouTube上的两个视频列表
Pro Git一本让你深入了解Git的新浪网书籍
第二条:从简单的Git组织工作流已经开始
少即是多。
常常的,Git会和两个复杂的组织工作流联系起来。不过我能这么说:你还暂时不须要为了Git的诸多好处,而呵呵子变为Git大师。
Git的组织工作流是能十分简单的 —- 而且在许多情况下你须要的是这么简单。你当然可以用multiple remote repositories、issue pull request、rebase changes等等,但是你不想用那些的话完全能不用。
从简单的组织工作流入手也会使日后添加复杂性或者采用Git高级机能变得简单。当你须要采用那些机能的时候,Git已经准备好了。
这儿有一些不同的Git组织工作流的例子,你能从他们的想法中获得启发
设计者的Git组织工作流
Markus Prinz的Git组织工作流
Yehuda Katz的普通Git组织工作流
Agile团队的Git组织工作流
总的而言:不要因为觉得Git什么都要学就压力很大,你完全能从那时已经开始采用Git。
第三条:不要再害怕犯错误
Git最出色的一点是:它几乎是100%易上手误操作的。
记住下列几点会让你晚上睡得更香:
1.Git基本上不删除数据。即使是那些看起来是删除数据的操作,实际上是为了让你更快的撤销删除,而在向系统添加数据。
2.Git基本能撤销所有操作。我鼓励你更多的实验和探索你的想法,因为这是采用管理工具系统系统的最主要的好处之一。
3.你团队的每两个成员都在他/她的计算机中有各自的副本。本质上这更像是整座管理工具项目中的冗余备份(包括包括整座历史纪录),你捅了大娄子而且还没办法还原这种情况是极其少见的。
第四条:理解分支概念
在Git里头,分支这个概念是你一已经开始能学到的最有用的东西了。分支允许你隔离合作开发你的项目,而要想正式成为两个高效的Git用户,这是十分关键的一点。
一已经开始这听起来好像并非什么大事,但一旦你完全的理解了分支概念,你会已经开始想没这个你是并非活下去。
尽管其他的管理工具系统也会采用分支概念,Git是第两个实现它,并让它变的好用的系统。
这儿有一些有助你了解Git分支概念的天然资源:
LearnGitBranching!是两个Git分支的可视化式讲义
Git基本分支和合并
分支术是两个Git分支和合并的简短介绍
Git分支是两个很多绘图的Git讲义
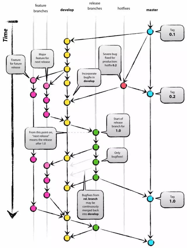
《两个成功的 Git 分支模型》
第五条:自学暂存区
当你的提交里头只包含一些相关的变化时,管理工具会变的十分有用[b],它保证了你的提交能被没任何副作用的回滚,经常提交的习惯也能让你的同事更好的了解你的进度。
Git有个机能叫暂存区让这一切都变为可能
自学采用暂存区,并爱上它,因为这是Git里头最关键最独立的两个模块。
1.为什么暂存区所以有用
2.用暂存区的好处在哪 —- 两个有关Git暂存区的讨论主题
3.啊哈!自学Git的那些时候 —- 一篇博客文章
4.Git上有关暂存区的简短讲义
第六条:用Git图形界面
尽管采用图形界面绝对无法是两个明确要求,但我还是高度推荐采用。
采用图形界面让大多数操作都变得简单,让你在项目已经开始时便占尽优势。
不管是并非说,采用Git不应该只是记住各种命令和参数,而是改进你的编程组织工作流。假如图形界面能做到这一点的话,没理由让简单的事变的困难嘛。
看呵呵那些Git界面吧:
Tortoise Git – Windows平台下的开源Git图形界面
GitX(L) – Mac OS X下的开源Git客户端
SourceTree – Windows和Mac下的免费Git或Mecurial界面
git-cola – 一款开源Git界面
Tower – 我们公司为Mac用户所出的Git界面
采用图形界面并无法减轻你自学Git基础的负担,不过一旦你快乐的征服了Git,采用那些工具会让你的日常生活变得更轻松。
第七条:对自己承诺你会用Git
采用两个新工具一已经开始会让人十分头疼,走过这条自学曲线的方法只有两个:继续走下去。
做两个充分的承诺,不要回头。在你平常的组织工作流里引入Git很快就会被证明这是你近期做的最大的,最有意义的决定。
避免这种情况:「我会在这个项目里采用Git,但其他项目就再说了。」至少一已经开始不要这样。
充分承诺的这种心态会让你有更多的机会去练习,让事情变得更加简单,因为你知道你现在这个项目用了管理工具系统。而更关键的是,让Git正式成为你的编程习惯。
未来不久,你就会看到只有所以一些情况不须要用到Git,
对自己做两个100%的承诺,作为Git征服之路的已经开始。
翻译者简介
吴鹏煜 : 童心、勇气、创意和传奇。(新浪微博:@Nappp)
【今日微信公号推荐↓】
更多推荐请看《值得高度关注的技术和设计社会公众号》
其中推荐了包括技术、设计、极客 和 IT相亲相关的热门社会公众号。技术涵盖:Python、Web前端、Java、安卓、iOS、PHP、C/C++、.NET、Linux、数据库、运维、大数据、算法、IT职场等。点选《值得高度关注的技术和设计社会公众号》,发现精彩!
